Mind Map Lapisan Bumi. Untuk mempelajar lapisan yang ada pada bumi terdapat sebuah ilmu yang disebut dengan geosfisika. Lapisan inti bagian dalam memiliki ketebalan lapisan sekitar 1300 km dengan kedalaman 5100 6700 km. Lapisan Bumi Bumi adalah salah satu planet yang terdapat dalam sistem tata surya di dalam galaksi Bima Sakti. 100 2 100 menganggap dokumen ini bermanfaat 2 suara 8K tayangan 3 halaman.
Puji Nugraheni Penjelasan Mind Mapping Solving Global Warming
Puji Nugraheni Penjelasan Mind Mapping Solving Global Warming From ennie1304.blogspot.com
Macam warna merah Macam macam warna abu abu metalik Macam macam lemparan dalam bola basket Macam macam lipatan daun pisang
You can edit this Mind Map using Creately diagramming tool and include in your reportpresentationwebsite. Ketebalan dari kedua lapisan tersebut sangatlah berbeda dimana kerak samudra memiliki ketebalan 5-10 km sedang kerak benua diperkirakan 20-70 km. Kerak samudera kerak benua N 6. Kerak Bumi terdiri atas dua bagian yakni kerak samudra dan kerak benua. Seperti namanya kerak ini berada di bawah samudera. Kerak samudra mempunyai ketebalan sekitar 5-10 km sedangkan kerak benua mempunyai ketebalan sekitar 20-70 km.
Ketebalan keseluruhan lapisan mantel adalah 2900 Km.
Retno Ningkristiana Gambaran Umum Bumi Bumi telah terbentuk sekitar 46 milyar tahun yang lalu. Bumi yang menjadi pusat aktifitas makhluk hidup merupakan lapisan kerak bumi yang terdiri atas bebatuan dan tanah. Untuk mempelajar lapisan yang ada pada bumi terdapat sebuah ilmu yang disebut dengan geosfisika. Ketebalan keseluruhan lapisan mantel adalah 2900 Km. Berbentuk bulat dengan radius 6. Planet yang memiliki julukan planet biru ini terbentuk sekitar 454 miliar tahun yang lalu.
Litosfer Mindmeister Mind Map
Source: mindmeister.com
Mind Map Material Bumi Dan Struktur Lapisan Bumi_Rizki YunI Pra. Jarak bumi dengan matahari sekitar 150 juta km. 100 2 100 menganggap dokumen ini bermanfaat 2 suara 8K tayangan 3 halaman. Planet yang memiliki julukan planet biru ini terbentuk sekitar 454 miliar tahun yang lalu. Kerak Bumi terdiri atas dua bagian yakni kerak samudra dan kerak benua.
How To Make A Mind Map Template In Powerpoint Youtube
Source: youtube.com
Merupakan planet dengan urutan ketiga dari sembilan planet yang dekat dengan matahari. Ketebalan dari kedua lapisan tersebut sangatlah berbeda dimana kerak samudra memiliki ketebalan 5-10 km sedang kerak benua diperkirakan 20-70 km. Retno Ningkristiana Gambaran Umum Bumi Bumi telah terbentuk sekitar 46 milyar tahun yang lalu. Kuning telur menggambarkan lapisan bumi inti putih. You can edit this Mind Map using Creately diagramming tool and include in your reportpresentationwebsite.
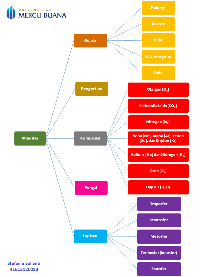
Tolong Gambaran Mind Mapping Tentang Atmosfer Dong Plissss Brainly Co Id
Source: brainly.co.id
Ada 2 jenis yaitu. Yaitu kuning telur putih telur dan cangkang telur. You can edit this Mind Map using Creately diagramming tool and include in your reportpresentationwebsite. Metode pembelajaran ini dapat digunakan untuk mempelajari sifat sifat yang ada pada bumi seperti gelombang seismih gaya berat sifat kemagnetan kecepatan rambatan hingga data panas yang ada di bumi. Kerak Samudera Kerak tipis di bawah lautan Bersifat basalt Ketebalannya sekitar 8 km Densitasnya 32 grcm3 Terdiri dari Ca Mg dan Fe 7.
Kimintekhijau Com Atmosfer
Source: infostudikimia.blogspot.com
Kerak samudera kerak benua N 6. Bagian ini juga merupakan lapisan bumi paling luar yang dibagi menjadi 2 katagori yaitu kerak samudra serta kerak benua. Mind Map Material Bumi Dan Struktur Lapisan Bumi_Rizki YunI Pra. Lapisan selimut bumi merupakan lapisan terbesar sebagian besar massa bumi 80 berada dalam lapisan mantel ini. Kerak Samudera Kerak tipis di bawah lautan Bersifat basalt Ketebalannya sekitar 8 km Densitasnya 32 grcm3 Terdiri dari Ca Mg dan Fe 7.
Mind Mapping Lapisan Bumi Youtube
Source: youtube.com
100 2 100 menganggap dokumen ini bermanfaat 2 suara 8K tayangan 3 halaman. Lapisan bumi yang paling tebal adalah kerak bumi. Ketebalan dari kedua lapisan tersebut sangatlah berbeda dimana kerak samudra memiliki ketebalan 5-10 km sedang kerak benua diperkirakan 20-70 km. Tebal lapisan kerak bumi mencapai 70. Mind Map Material Bumi Dan Struktur Lapisan Bumi_Rizki YunI Pra.
Tata Surya Mindmeister Mind Map
Source: mindmeister.com
Retno Ningkristiana Gambaran Umum Bumi Bumi telah terbentuk sekitar 46 milyar tahun yang lalu. Untuk mempelajar lapisan yang ada pada bumi terdapat sebuah ilmu yang disebut dengan geosfisika. Ada 2 jenis yaitu. Kerak Bumi terdiri atas dua bagian yakni kerak samudra dan kerak benua. Kerak samudra tersusun atas batuan basalt berbeda dengan benua yang.
Mind Map Material Bumi Dan Struktur Lapisan Bumi Rizki Yuni Pra
Source: dokumen.tips
Jenis - jenis tanah di indonesia struktur lapisan litosfer Bentuk muka bumi by surya gladwin x iis2 Public mind map by Surya Darma. Lapisan bumi yang paling tebal adalah kerak bumi. Planet yang memiliki julukan planet biru ini terbentuk sekitar 454 miliar tahun yang lalu. Mind Map Material Bumi Dan Struktur Lapisan Bumi_Rizki YunI Pra. Metode pembelajaran ini dapat digunakan untuk mempelajari sifat sifat yang ada pada bumi seperti gelombang seismih gaya berat sifat kemagnetan kecepatan rambatan hingga data panas yang ada di bumi.
Mind Map Material Bumi Dan Struktur Lapisan Bumi Rizki Yuni Pra
Source: dokumen.tips
Ada 2 jenis yaitu. Metode pembelajaran ini dapat digunakan untuk mempelajari sifat sifat yang ada pada bumi seperti gelombang seismih gaya berat sifat kemagnetan kecepatan rambatan hingga data panas yang ada di bumi. Lapisan Bumi Bumi adalah salah satu planet yang terdapat dalam sistem tata surya di dalam galaksi Bima Sakti. Bumi yang menjadi pusat aktifitas makhluk hidup merupakan lapisan kerak bumi yang terdiri atas bebatuan dan tanah. Lapisan bumi yang paling tebal adalah kerak bumi.
Shafira Elza Mind Map
Source: shafiraelza10.blogspot.com
Berbentuk bulat dengan radius 6. Struktur Lapisan Bumi Bumi merupakan satu-satunya planet yang memiliki kehidupan. Kerak Bumi terdiri atas dua bagian yakni kerak samudra dan kerak benua. Lapisan selimut bumi merupakan lapisan terbesar sebagian besar massa bumi 80 berada dalam lapisan mantel ini. You can edit this Mind Map using Creately diagramming tool and include in your reportpresentationwebsite.
Catatan Tentang Mind Map Atmosfer Kelas Clear
Source: clearnotebooks.com
Merupakan planet dengan urutan ketiga dari sembilan planet yang dekat dengan matahari. Kerak samudera kerak benua N 6. A Mind Map showing ATMOSFER. Mind Map Material Bumi Dan Struktur Lapisan Bumi_Rizki YunI Pra. Bagian ini juga merupakan lapisan bumi paling luar yang dibagi menjadi 2 katagori yaitu kerak samudra serta kerak benua.
Mind Map Material Bumi Dan Struktur Lapisan Bumi Rizki Yuni Pra
Source: id.scribd.com
A Mind Map showing ATMOSFER. Yaitu kuning telur putih telur dan cangkang telur. Kerak Samudera Kerak tipis di bawah lautan Bersifat basalt Ketebalannya sekitar 8 km Densitasnya 32 grcm3 Terdiri dari Ca Mg dan Fe 7. Lapisan Bumi Bumi adalah salah satu planet yang terdapat dalam sistem tata surya di dalam galaksi Bima Sakti. Merupakan planet dengan urutan ketiga dari sembilan planet yang dekat dengan matahari.
Atmosfer Editable Mind Map Template On Creately
Source: creately.com
Retno Ningkristiana Gambaran Umum Bumi Bumi telah terbentuk sekitar 46 milyar tahun yang lalu. Jarak bumi dengan matahari sekitar 150 juta km. Mantel bagian atas yang mengalasi kulit bumi bersifat padat dan bersama dengan kulit bumi membentuk satu kesatuan yang dinamakan litosfer. Kerak samudera kerak benua N 6. Bumi berada dalam Galaksi Bima Sakti yang menjadi salah satu galaksi dari beberapa galaksi yang ada di alam semesta ini.
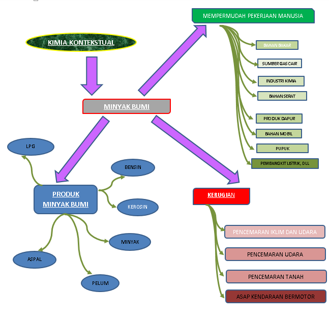
Kimintekhijau Com Kimia Kontekstual Minyak Bumi
Source: infostudikimia.blogspot.com
Kerak samudra mempunyai ketebalan sekitar 5-10 km sedangkan kerak benua mempunyai ketebalan sekitar 20-70 km. Lapisan paling luar Bumi disebut dengan kerak. Kerak samudera kerak benua N 6. Lapisan selimut bumi merupakan lapisan terbesar sebagian besar massa bumi 80 berada dalam lapisan mantel ini. Lapisan Bumi Nama Kelompok.
Puji Nugraheni Penjelasan Mind Mapping Solving Global Warming
Source: ennie1304.blogspot.com
Kerak samudra mempunyai ketebalan sekitar 5-10 km sedangkan kerak benua mempunyai ketebalan sekitar 20-70 km. Kerak samudra tersusun atas batuan basalt berbeda dengan benua yang. Kerak Bumi memiliki tebal bervariasi antara 565 kilometer. Yaitu kuning telur putih telur dan cangkang telur. Simpan Simpan Mind Map Material Bumi Dan Struktur Lapisan Bumi_R.
3 Litosfer Mindmeister Mind Map
Source: mindmeister.com
Lapisan bumi yang paling tebal adalah kerak bumi. Untuk mempelajar lapisan yang ada pada bumi terdapat sebuah ilmu yang disebut dengan geosfisika. Lapisan paling luar Bumi disebut dengan kerak. Stuktur lapisan bumi dibagi menjadi tiga bagian yaitu sebagai berikut. You can edit this Mind Map using Creately diagramming tool and include in your reportpresentationwebsite.
Mind Map Material Bumi Dan Struktur Lapisan Bumi Rizki Yuni Pra
Source: id.scribd.com
Berbentuk bulat dengan radius 6. Kerak samudra tersusun atas batuan basalt berbeda dengan benua yang. Planet yang juga disebut dengan planet hijau ini menjadi planet ketiga dalam tata surya setelah Merkurius dan Venus. Inti bumi bagian dalam memiliki temperatur sangat tinggi dan mendapat tekanan pressure dari lapisan lapisan bumi yang ada di atasnya sehingga logam besi dan nikel yang ada didalamnya tidak dapat bergerak dan bergetar di tempat. Jenis - jenis tanah di indonesia struktur lapisan litosfer Bentuk muka bumi by surya gladwin x iis2 Public mind map by Surya Darma.
Catatan Tentang Mind Map Atmosfer Kelas Clear
Source: clearnotebooks.com
Lapisan bumi yang paling tebal adalah kerak bumi. Kerak Samudera Kerak tipis di bawah lautan Bersifat basalt Ketebalannya sekitar 8 km Densitasnya 32 grcm3 Terdiri dari Ca Mg dan Fe 7. Simpan Simpan Mind Map Material Bumi Dan Struktur Lapisan Bumi_R. Lapisan Bumi Nama Kelompok. 1 Kerak bumi Kerak bumi adalah lapisan terluar bumi yang terbagi menjadi dua kategori yaitu kerak samudra dan kerak benua.
Mind Map Pembentukan Bumi Risa
Source: id.scribd.com
Kerak Bumi memiliki tebal bervariasi antara 565 kilometer. Kerak samudera kerak benua N 6. Bumi yang menjadi pusat aktifitas makhluk hidup merupakan lapisan kerak bumi yang terdiri atas bebatuan dan tanah. Bagian ini juga merupakan lapisan bumi paling luar yang dibagi menjadi 2 katagori yaitu kerak samudra serta kerak benua. Merupakan planet dengan urutan ketiga dari sembilan planet yang dekat dengan matahari.
This site is an open community for users to do sharing their favorite wallpapers on the internet, all images or pictures in this website are for personal wallpaper use only, it is stricly prohibited to use this wallpaper for commercial purposes, if you are the author and find this image is shared without your permission, please kindly raise a DMCA report to Us.
If you find this site convienient, please support us by sharing this posts to your own social media accounts like Facebook, Instagram and so on or you can also bookmark this blog page with the title mind map lapisan bumi by using Ctrl + D for devices a laptop with a Windows operating system or Command + D for laptops with an Apple operating system. If you use a smartphone, you can also use the drawer menu of the browser you are using. Whether it’s a Windows, Mac, iOS or Android operating system, you will still be able to bookmark this website.
