Rangkaian Kontrol Lift. Penelitian ini bertujuan untuk mengetahui perbandingan antara sistem kontrol konvensional menggunakan relay dengan kontrol. Diajukan Guna Melengkapi Sebagai Syarat Dalam Mencapai Gelar Sarjana Strata Satu S1 Disusun Oleh. Perkembangan perangkat kontrol yang digunakan seperti PLC mikrokontroler dan FPGA. Sehingga sangkar bisa di panggil untuk bergerak mendekati operator setelah proses bongkar muat barang ke sangkar kemudian.
Diagram Wiring Diagram Lift 2 Lantai Full Version Hd Quality Circutdiagrams Mariosberna It
Diagram Wiring Diagram Lift 2 Lantai Full Version Hd Quality Circutdiagrams Mariosberna It From circutdiagrams.mariosberna.it
Lagu satu nusa satu bangsa dinyanyikan dengan tempo Lagu sekolah minggu bahasa inggris Lagu rohani tentang ucapan syukur Lagu you raise me up menceritakan tentang
Lift barang yang sekarang memang sudah otomatis tetapi hanya pada gedung bertingkat tinggi. Simulasi rangkaian kontrol lift barang 3 lantai dengan relay menggunakan software festo fluidsim. Lift ini sangat khusus fungsinya untuk barang saja lift ini hampir sama dengan lift penumpang namun ada sedikit perbedaan dalam sistem keamanannya. IRFAN ARDIANSYAH NIM. Lift barang adalah angkutan transportasi vertikal digunakan untuk memindahkan barang. Programmable Logic Controller PLC adalah suatu rangkaian yang terdiri atas processor dan peralatan inputoutput yang digunakan untuk tujuan tertentu biasanya digunakan sebagai alat untuk pengontrolan otomatis yang menggunakan arus listrik tinggi di industri dan pabrik.
Menjelaskan cara kerja rangkaian Kontrol Lift.
Menjelaskan cara kerja rangkaian Kontrol Lift. Menjelaskan cara kerja rangkaian Kontrol Lift. Ada tiga buah push button yang berfungsi sebagai. PROGRAM STUDI TEKNIK ELEKTRO. Voltmeter Berfungsi untuk mengukur tegangan pada rangkaian. Biasanya digunakan untuk simulasi kontrol lift berbasis arduino.
Java Cable Center Type Dan Cara Kerja Thermocouple Pengukur Suhu Sensor Suhu Listrik
Source: id.pinterest.com
PROGRAM STUDI TEKNIK ELEKTRO. Programmable Logic Controller PLC adalah suatu rangkaian yang terdiri atas processor dan peralatan inputoutput yang digunakan untuk tujuan tertentu biasanya digunakan sebagai alat untuk pengontrolan otomatis yang menggunakan arus listrik tinggi di industri dan pabrik. PERENCANAAN RANGKAIAN SISTEM KONTROL LIFT. Simulasi rangkaian kontrol lift barang 3 lantai dengan relay menggunakan software festo fluidsim. Menggunakan FPGA merupakan gabungan dari rangkaian sekuensial.
Rangkaian Kontrol Motor Docx Document
Source: vdocuments.mx
PERENCANAAN RANGKAIAN SISTEM KONTROL LIFT. Klik Gambar untuk memperbesar Untuk melihat videonya Klik link berikut ini simulasi-rangkaian-kontrol-lift-barang Keteranga. Cara kerja rangkaian. Biasanya digunakan untuk simulasi kontrol lift berbasis arduino. Perkembangan perangkat kontrol yang digunakan seperti PLC mikrokontroler dan FPGA.
Fo 8806 Sigma Elevator Wiring Diagram Download Diagram
Source: ehir.batt.indi.dogan.hone.jebrp.xolia.anth.getap.oupli.diog.anth.bemua.sulf.teria.xaem.ical.licuk.carn.rious.sand.lukep.oxyt.rmine.shopa.mohammedshrine.org
IRFAN ARDIANSYAH NIM. A Rangkaian utama b Rangkaian kontrol c Rangkaian pengawatan Rangkaian operasi ONOFF dari banyak tempat Pelayanan dari beberapa tempat seperti pada lift alat angkat hoist conveyer dan. Tombol UP putar kanan tombol DOWN putar kiri dan tombol Stop. Lift barang adalah angkutan transportasi vertikal digunakan untuk memindahkan barang. PERENCANAAN RANGKAIAN SISTEM KONTROL LIFT.
Hoist Control Circuit Youtube
Source: youtube.com
Membuat garis panah di autocad. PROGRAM STUDI TEKNIK ELEKTRO. Pada perancangan sistem. 0140311-053 PROGRAM STUDI TEKNIK. Diajukan Guna Melengkapi Sebagai Syarat Dalam Mencapai Gelar Sarjana Strata Satu S1 Disusun Oleh.
8 Rangkaian Dasar Kontrol Motor Listrik
Source: slideshare.net
Sehingga sangkar bisa di panggil untuk bergerak mendekati operator setelah proses bongkar muat barang ke sangkar kemudian. Rangkaian sederhana lift barang 3 lantai dengan relay Klik Gambar untuk memperbesar Untuk melihat videonya Klik link berikut ini simulasi-rangkaian-kontrol-lift-barang Keteranga. Lift ini sangat khusus fungsinya untuk barang saja lift ini hampir sama dengan lift penumpang namun ada sedikit perbedaan dalam sistem keamanannya. Melakukan simulasi rangkaian Kontrol Lift. Sehingga sangkar bisa di panggil untuk bergerak mendekati operator setelah proses bongkar muat barang ke sangkar kemudian.
Rangkaian Kontrol Motor
Source: id.scribd.com
RANGKAIAN SEDERHANA LIFT BARANG 3 LANTAI DENGAN RELAY. Mendesain rangkaian Kontrol Lift. A Rangkaian utama b Rangkaian kontrol c Rangkaian pengawatan Rangkaian operasi ONOFF dari banyak tempat Pelayanan dari beberapa tempat seperti pada lift alat angkat hoist conveyer dan. Melakukan simulasi rangkaian Kontrol Lift. Kami menjual panel kontrol untuk Lift Barang Cargo Lift.
Star Delta Starter Connection
Source: cz.pinterest.com
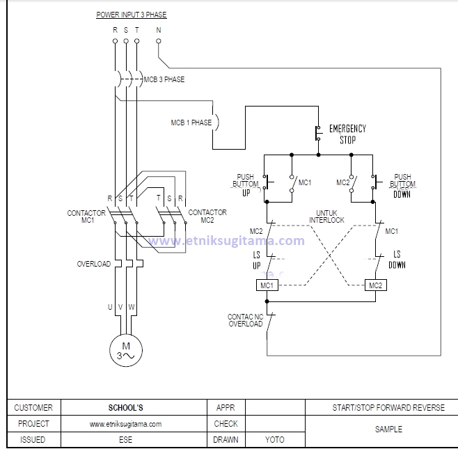
Setelah anda melihat beberapa model lift barang dua lantai diatas saya mengambil salah satu model contoh kontruksi lift yakni type C untuk dibuatkan rangkaian kontrol kelistrikan sederhananyaDalam gambar dijelaskan rangkaian lift 2 lantai. Panel kontrol yang bagus dengan harga murah. Power Supply DC Berfungsi untuk mensuplai tegangan DC pada rangkaian. Membuat garis panah di autocad. Setelah anda melihat beberapa model lift barang dua lantai diatas saya mengambil salah satu model contoh kontruksi lift yakni type C untuk dibuatkan rangkaian kontrol kelistrikan sederhananyaDalam gambar dijelaskan rangkaian lift 2 lantai.
Etnik Sugitama Contoh Gambar Rangkaian Panel Control Lift Barang Sederhana
Source: etniksugitama.com
Lift 3 lantai plc 1. Simulasi rangkaian kontrol lift barang 3 lantai dengan relay menggunakan software festo fluidsim. Ada tiga buah push button yang berfungsi sebagai. IRFAN ARDIANSYAH NIM. Membuat garis panah di autocad.
Cara Merakit Rangkaian Kontrol Motor 3 Fasa Dengan Software Ekts Youtube
Source: youtube.com
Tombol UP putar kanan tombol DOWN putar kiri dan tombol Stop. Perkembangan perangkat kontrol yang digunakan seperti PLC mikrokontroler dan FPGA. Peristiwa ini sering disebut oleh teknisi lapangan sebagai peristiwa jatuh keataswiring diagram rangkaian dasar lift dua lantai Foto gambar pengabelanpenyambungan rangkaian kontaktor lift dua lantai Demikian saja pembahasan saya tentang Rangkaian sederhana Lift Dua Lantai Lift Barang ini Untuk pertanyaan yang ada mungkin bisa ditulis di. Mendesain rangkaian Kontrol Lift. Klik Gambar untuk memperbesar Untuk melihat videonya Klik link berikut ini simulasi-rangkaian-kontrol-lift-barang Keteranga.
Elevator Ekts Youtube
Source: youtube.com
Voltmeter Berfungsi untuk mengukur tegangan pada rangkaian. TUGAS AKHIR SIMULASI PENGONTROLAN ELEVATOR 3 LANTAI DENGAN MENGGUNAKAN PROGRAMMABLE LOGIC CONTROLLER PLC Diajukan Untuk Memenuhi Salah Satu Syarat Guna Menyelesaikan Pendidikan Program Strata Satu Fakultas Teknologi Industri Jurusan Elektro Oleh. Membuat garis panah di autocad. Dan rangkaian kombinatorial. 0140311-053 PROGRAM STUDI TEKNIK.
Diagram Wiring Diagram Lift 2 Lantai Full Version Hd Quality Circutdiagrams Mariosberna It
Source: circutdiagrams.mariosberna.it
TUGAS AKHIR SIMULASI PENGONTROLAN ELEVATOR 3 LANTAI DENGAN MENGGUNAKAN PROGRAMMABLE LOGIC CONTROLLER PLC Diajukan Untuk Memenuhi Salah Satu Syarat Guna Menyelesaikan Pendidikan Program Strata Satu Fakultas Teknologi Industri Jurusan Elektro Oleh. Menjelaskan cara kerja rangkaian Kontrol Lift. Membuat garis panah di autocad. 0140311-053 PROGRAM STUDI TEKNIK. Cara kerja rangkaian.
Rangkaian Star Delta Auto Manual All Of Life
Source: blog.unnes.ac.id
Voltmeter Berfungsi untuk mengukur tegangan pada rangkaian. Menjelaskan cara kerja rangkaian Kontrol Lift. Membuat garis panah di autocad. Programmable Logic Controller PLC adalah suatu rangkaian yang terdiri atas processor dan peralatan inputoutput yang digunakan untuk tujuan tertentu biasanya digunakan sebagai alat untuk pengontrolan otomatis yang menggunakan arus listrik tinggi di industri dan pabrik. Mendesain rangkaian Kontrol Lift.
Saw Blade Rack Woodsmith Plans Ideeen
Source: pinterest.com
Lift barang adalah angkutan transportasi vertikal digunakan untuk memindahkan barang. Kami menjual panel kontrol untuk Lift Barang Cargo Lift. Voltmeter Berfungsi untuk mengukur tegangan pada rangkaian. Menjelaskan cara kerja rangkaian Kontrol Lift. Relay yang dikendalikan sistem lift tetap umum sampai tahun 1980-an dan penggantian bertahap sistem ini dengan solid-state kontrol berbasis mikroprosesor yang sekarang menjadi standar industri lift.
Rangkaian Lift Dua Lantai Lift Barang All Of Life
Source: blog.unnes.ac.id
Lift barang adalah angkutan transportasi vertikal digunakan untuk memindahkan barang. Programmable Logic Controller PLC adalah suatu rangkaian yang terdiri atas processor dan peralatan inputoutput yang digunakan untuk tujuan tertentu biasanya digunakan sebagai alat untuk pengontrolan otomatis yang menggunakan arus listrik tinggi di industri dan pabrik. Relay yang dikendalikan sistem lift tetap umum sampai tahun 1980-an dan penggantian bertahap sistem ini dengan solid-state kontrol berbasis mikroprosesor yang sekarang menjadi standar industri lift. TUGAS AKHIR SIMULASI PENGONTROLAN ELEVATOR 3 LANTAI DENGAN MENGGUNAKAN PROGRAMMABLE LOGIC CONTROLLER PLC Diajukan Untuk Memenuhi Salah Satu Syarat Guna Menyelesaikan Pendidikan Program Strata Satu Fakultas Teknologi Industri Jurusan Elektro Oleh. Setelah anda melihat beberapa model lift barang dua lantai diatas saya mengambil salah satu model contoh kontruksi lift yakni type C untuk dibuatkan rangkaian kontrol kelistrikan sederhananyaDalam gambar dijelaskan rangkaian lift 2 lantai.
Cara Kerja Rangkaian Interlock Youtube
Source: youtube.com
Gak usah subrekk lah gak papa saya ikhlas selamat menonton anda dapet ilmu baru. Lift barang yang sekarang memang sudah otomatis tetapi hanya pada gedung bertingkat tinggi. Lift 3 lantai plc 1. Mendesain rangkaian Kontrol Lift. RANGKAIAN SEDERHANA LIFT BARANG 3 LANTAI DENGAN RELAY.
Rangkaian Star Delta Auto Manual All Of Life
Source: blog.unnes.ac.id
TUGAS AKHIR SIMULASI PENGONTROLAN ELEVATOR 3 LANTAI DENGAN MENGGUNAKAN PROGRAMMABLE LOGIC CONTROLLER PLC Diajukan Untuk Memenuhi Salah Satu Syarat Guna Menyelesaikan Pendidikan Program Strata Satu Fakultas Teknologi Industri Jurusan Elektro Oleh. A Rangkaian utama b Rangkaian kontrol c Rangkaian pengawatan Rangkaian operasi ONOFF dari banyak tempat Pelayanan dari beberapa tempat seperti pada lift alat angkat hoist conveyer dan. Melakukan simulasi rangkaian Kontrol Lift. Voltmeter Berfungsi untuk mengukur tegangan pada rangkaian. Lift barang adalah angkutan transportasi vertikal digunakan untuk memindahkan barang.
Wiring Diagram Saklar Tukar
Source: wiringdiagramall.blogspot.com
Melakukan simulasi rangkaian Kontrol Lift. Pada perancangan perangkat keras lift terdapat banyak komponen elektronika untuk dapat membangun sebuah sistem lift. Membuat garis panah di autocad. Panel kontrol lift barang adalah lemari panel yang berisi peralatan untuk mengendalikan gerakan sangkar lift barang 4 lantai untuk naik atau turun. Mendesain rangkaian Kontrol Lift.
Rangkaian Kontrol Motor Listrik Running Jogging
Source: puguhoke20.blogspot.com
Dibuat berdasarkan JK Flip-Flop yang didapat dari. Lift barang yang sekarang memang sudah otomatis tetapi hanya pada gedung bertingkat tinggi. A Rangkaian utama b Rangkaian kontrol c Rangkaian pengawatan Rangkaian operasi ONOFF dari banyak tempat Pelayanan dari beberapa tempat seperti pada lift alat angkat hoist conveyer dan. Penelitian ini bertujuan untuk mengetahui perbandingan antara sistem kontrol konvensional menggunakan relay dengan kontrol. Ada tiga buah push button yang berfungsi sebagai.
This site is an open community for users to do sharing their favorite wallpapers on the internet, all images or pictures in this website are for personal wallpaper use only, it is stricly prohibited to use this wallpaper for commercial purposes, if you are the author and find this image is shared without your permission, please kindly raise a DMCA report to Us.
If you find this site adventageous, please support us by sharing this posts to your preference social media accounts like Facebook, Instagram and so on or you can also save this blog page with the title rangkaian kontrol lift by using Ctrl + D for devices a laptop with a Windows operating system or Command + D for laptops with an Apple operating system. If you use a smartphone, you can also use the drawer menu of the browser you are using. Whether it’s a Windows, Mac, iOS or Android operating system, you will still be able to bookmark this website.
