Skema Ampli Gitar. Skema amplifier ini mirip dengan skema lumrah lainnya hanya saja yang menarik disini adalah pad rangkaian awal dari power ini menggunakan sebuah FET bernomor 2SK30ATM. Informasi cara membuat ampli sendiri bisa di dapat pada blog saya di httpsrakitefekbl. Cara Membuat Ampli Gitar Dari Pcb Layout Skema Marshall Gta10 10w 60 Watt Guitar Amplifier Eeweb Community Jual Kit Gitar Amplifier Marshall 8010 Clone Kota Surakarta Layout Pcb Ampli Gitar Kladez Sekretov Grace Big Daddy 100w Guitar Amplifier Mk Ii Bass Guitar Preamp Pedal Diy Schematic Pcb Design Electronic. Jd skemanya gitar – pod 20 – return ampli.
How To Make Subwoofer Controller Tl072 Circuit At Home Www Yarbnas Com Subwoofer Amplifier Subwoofer Audio Amplifier
How To Make Subwoofer Controller Tl072 Circuit At Home Www Yarbnas Com Subwoofer Amplifier Subwoofer Audio Amplifier From in.pinterest.com
Kata kata sedih anak sakit Kata kata rindu sedih Kata kata romantis anak otomotif Kata kata sindiran buat istri yang kurang perhatian
Pada umumnya gitar listrik memerlukan pre-amp untuk memperoleh sound gitar yang diinginkan dan bisa didengar dengan jelas dan jernih. Return ane pake buat return preamp pod 20. Sebenernya tunggu kang ary nehmantep klo ngasih penjelasan tp ane coba deh. Koleksi Skema Wiring Diagram berbagai Gitar dan Sumber Skema Pemasangan Sepul Gitar Listrik by alva in Clone Efek i Idea Instrumen Music Skema Elektronika 0 Halo sobat posting kali ini mau berbagai koleksi wiring diagram gitar listrik. Skema modulator fm maret 18 2018. Skema ampli mini hp maret 18 2018.
- send return itu biasanya ada di ampli2 head cabinet tp di ampli combo juga ada koq.
Tentunya dalam proses perolehan arus listrik pickup harus memiliki dua. Skema inverter dc to ac maret 18 2018. Sangat praktis Harga. Skema power supply 7812 maret 18 2018. Begitu pula dengan dunia musik. Sejauh ini ane pernah pake fitur itu buat gini.
Diy Guitar Pedals Pcb Layout Astro Tune Fuzz Rangkaian Elektronik Elektronik Gitar
Source: co.pinterest.com
Return ane pake buat return preamp pod 20. Skema Rangkaian Amplifier dengan menggunakan system yang sederhana atau sering juga disebut sebagai penguat suara ini memang mempunyai skema yang cukup mudah untuk dirangkai. Buat yang tidak percaya silahkan lihat gambar berikut dan bandingkan dengan gambar dari video perakitan ampli gitar yang sudah saya buat. Skema amplifier ini mirip dengan skema lumrah lainnya hanya saja yang menarik disini adalah pad rangkaian awal dari power ini menggunakan sebuah FET bernomor 2SK30ATM. Kumpulan Skema efek gitar Skema amplifier skema audio skema alaram motor pcb efek gitar pcb laram pcb Audio Pcb speaker.
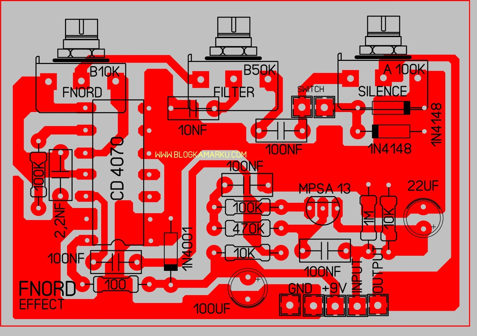
Membuat Efek Gitar Fnord Stombox Pcb Dan Layout Diy Amplifier Audio Amplifier Amplifier
Source: in.pinterest.com
Barangkali Anda akan atau didaulat untuk mengisi acara di pentas seni tentu Anda harus latihan dulu semaksimal mungkin supaya bisa tampil bagus. Return ane pake buat return preamp pod 20. 1600 trik jumper 8 years ago SERVICE KOMPUTER. Sejauh ini ane pernah pake fitur itu buat gini. Skema power supply 7812 maret 18 2018.
Pembantu Amplificador Circuito Electronico Circuitos Impresos
Source: pinterest.com
Pada rangakaian pararel diatas adalah untuk menonjolkan karakter dari drive yang dihasilkan oleh ampli bisa kita sama sama lihat sinyal dari gitar melalui pedal wah diratakan oleh compressor sehingga drive yang nantinya dihasilkan oleh head ampli akan lebih padattight kita juga dapat menambahkan cleangain booster untuk meng-crank lagi. Skema box speaker box schema P Audio 5 years ago Service Handphone. Sangat praktis Harga. Padahal menurut beliau bermain gitar dengan volume ampli di bawah jam 12 sangat menyiksa batin nya seolah olah ada sesuatu yang tertahan. Pada umumnya semua jenis pickupspull gitar memiliki skema persis seperti yang saya gambarkan diatas.
Gambar Skema Rangkaian Penguat Jrc 4558 Part 2 Rangkaian Elektronik Penguatan Gambar
Source: id.pinterest.com
Skema amplifier ini mirip dengan skema lumrah lainnya hanya saja yang menarik disini adalah pad rangkaian awal dari power ini menggunakan sebuah FET bernomor 2SK30ATM. Padahal menurut beliau bermain gitar dengan volume ampli di bawah jam 12 sangat menyiksa batin nya seolah olah ada sesuatu yang tertahan. Ok kita mulai dari skema nya saya memilih skema yang sederhana di ambil dari sini karena ampli marshall MG 15 memakai speaker 8 Ohm. Koleksi Skema Wiring Diagram berbagai Gitar dan Sumber Skema Pemasangan Sepul Gitar Listrik by alva in Clone Efek i Idea Instrumen Music Skema Elektronika 0 Halo sobat posting kali ini mau berbagai koleksi wiring diagram gitar listrik. Kumpulan Skema efek gitar Skema amplifier skema audio skema alaram motor pcb efek gitar pcb laram pcb Audio Pcb speaker.
Pin On Amplifier
Source: pinterest.com
Skema inverter dc to ac maret 18 2018. Skema amplifier ini mirip dengan skema lumrah lainnya hanya saja yang menarik disini adalah pad rangkaian awal dari power ini menggunakan sebuah FET bernomor 2SK30ATM. Gambar skema Membuat Mini Amplifier Gitar Portabel beserta komponen dan cara pembuatannya Rangkaian Mini Amplifier Gitar Portabel. Koleksi Skema Wiring Diagram berbagai Gitar dan Sumber Skema Pemasangan Sepul Gitar Listrik by alva in Clone Efek i Idea Instrumen Music Skema Elektronika 0 Halo sobat posting kali ini mau berbagai koleksi wiring diagram gitar listrik. Skema radio mw maret 18 2018.
Rangkaian Power Amplifier Micron 50 Watt Blogkamarku Com Listrik Rangkaian Elektronik Gitar Listrik
Source: tr.pinterest.com
Skema modulator fm maret 18 2018. Tentunya dalam proses perolehan arus listrik pickup harus memiliki dua. Koleksi Skema Wiring Diagram berbagai Gitar dan Sumber Skema Pemasangan Sepul Gitar Listrik by alva in Clone Efek i Idea Instrumen Music Skema Elektronika 0 Halo sobat posting kali ini mau berbagai koleksi wiring diagram gitar listrik. Begitu pula dengan dunia musik. Informasi cara membuat ampli sendiri bisa di dapat pada blog saya di httpsrakitefekbl.
Skema Pcb Power Amplifier Ocl 500 Watt Dunia Elektronik Rangkaian Elektronik Elektronik Papan
Source: pinterest.com
Skema PAH900 by APEX Ukuran PCB H900 280x525mm Power amplifier Class H dari forum sebelah untuk para elektro lovers yang sudah m. Padahal menurut beliau bermain gitar dengan volume ampli di bawah jam 12 sangat menyiksa batin nya seolah olah ada sesuatu yang tertahan. Begitu pula dengan dunia musik. Skema radio mw maret 18 2018. Untuk menghasilkan karya yang baik kita perlu latihan.
Cara Membuat Mini Equalizer Skema Dan Pcb Bmp 992 425 Equalizer Rangkaian Elektronik Pelukan
Source: pinterest.com
Belcat ATN 3000 Preamp gitar akustik dengan onbooard tuner Harga. Pada umumnya gitar listrik memerlukan pre-amp untuk memperoleh sound gitar yang diinginkan dan bisa didengar dengan jelas dan jernih. - send return itu biasanya ada di ampli2 head cabinet tp di ampli combo juga ada koq. SKEMA POWER. Belcat Prener PC Harga.
Pin Di Gitar Amplifier
Source: pinterest.com
Tentu saja bagi para penggemar musik atau biasa disebut audiophile tentu membuat sendiri rangkaian amplifier sendiri bisa memberikan kepuasan dan juga keunikan serta keasyikan tersendiri. Gambar skema Membuat Mini Amplifier Gitar Portabel beserta komponen dan cara pembuatannya Rangkaian Mini Amplifier Gitar Portabel. Skema power supply 7812 maret 18 2018. Pada umumnya semua jenis pickupspull gitar memiliki skema persis seperti yang saya gambarkan diatas. Belcat Prener PC Harga.
Pin Oleh Hugo Miguel Di Kumpula Skema Pcb Efek Dan Distorsi Rangkaian Elektronik Elektronik Teknologi
Source: cz.pinterest.com
Cara Membuat Ampli Gitar Dari Pcb Layout Skema Marshall Gta10 10w 60 Watt Guitar Amplifier Eeweb Community Jual Kit Gitar Amplifier Marshall 8010 Clone Kota Surakarta Layout Pcb Ampli Gitar Kladez Sekretov Grace Big Daddy 100w Guitar Amplifier Mk Ii Bass Guitar Preamp Pedal Diy Schematic Pcb Design Electronic. Sangat praktis Harga. Jd skemanya gitar – pod 20 – return ampli. Menghidupkan Komputer Melalui Koneksi Jaringan LAN. Skema modulator fm maret 18 2018.
How To Make Subwoofer Controller Tl072 Circuit At Home Www Yarbnas Com Subwoofer Amplifier Subwoofer Audio Amplifier
Source: in.pinterest.com
Barangkali Anda akan atau didaulat untuk mengisi acara di pentas seni tentu Anda harus latihan dulu semaksimal mungkin supaya bisa tampil bagus. Skema efek gitar maret 30 2018. SKEMA POWER. Pada rangakaian pararel diatas adalah untuk menonjolkan karakter dari drive yang dihasilkan oleh ampli bisa kita sama sama lihat sinyal dari gitar melalui pedal wah diratakan oleh compressor sehingga drive yang nantinya dihasilkan oleh head ampli akan lebih padattight kita juga dapat menambahkan cleangain booster untuk meng-crank lagi. Skema dan Layout PCB yang daya share disini benar-benar clone dari ampli gitar ibanez lho Cukup puas untuk dikamar.
Cara Membuat Gitar Akustik Menjadi Gitar Listrik Gitar Akustik Gitar Akustik
Source: id.pinterest.com
Skema lampu led ac maret 18 2018. Untuk membuat rangkaian pre-amplifier gitar ini dapat dilihat skema rangkaian dan nilai komponen yang digunakan pada gambar berikut. Koleksi Skema Wiring Diagram berbagai Gitar dan Sumber Skema Pemasangan Sepul Gitar Listrik by alva in Clone Efek i Idea Instrumen Music Skema Elektronika 0 Halo sobat posting kali ini mau berbagai koleksi wiring diagram gitar listrik. Skema pemancar mini maret 18 2018. Belcat ATN 3000 Preamp gitar akustik dengan onbooard tuner Harga.
5000w High Power Amplifier Circuit Layout Rangkaian Elektronik Desain Tata Letak Elektronik
Source: pinterest.com
Skema Rangkaian Amplifier dengan menggunakan system yang sederhana atau sering juga disebut sebagai penguat suara ini memang mempunyai skema yang cukup mudah untuk dirangkai. Belcat Prener PC Harga. Pada umumnya semua jenis pickupspull gitar memiliki skema persis seperti yang saya gambarkan diatas. 1600 trik jumper 8 years ago SERVICE KOMPUTER. Buat yang tidak percaya silahkan lihat gambar berikut dan bandingkan dengan gambar dari video perakitan ampli gitar yang sudah saya buat.
Cara Membuat Ampli Kecil Power Ini Hanya Menggunakan Sebuah Power Audio Yang Mempunyai Kaki 4 Yang Cukup Popular Unt Rangkaian Elektronik Tangkapan Layar Audio
Source: pinterest.com
Skema lampu led ac maret 18 2018. 1600 trik jumper 8 years ago SERVICE KOMPUTER. 1th Anniversary RRM 8 years ago SAE. Untuk menghasilkan karya yang baik kita perlu latihan. Tentunya dalam proses perolehan arus listrik pickup harus memiliki dua.
Marshal V 120pa Power Amplifier Pcb Layout Rangkaian Elektronik Elektronik Listrik
Source: pinterest.com
Skema inverter dc to ac maret 18 2018. Belcat Prener PC Harga. Ok kita mulai dari skema nya saya memilih skema yang sederhana di ambil dari sini karena ampli marshall MG 15 memakai speaker 8 Ohm. Skema power supply 7812 maret 18 2018. Tentunya dalam proses perolehan arus listrik pickup harus memiliki dua.
Revisi Pcb Layout Guitar Amplifire Marshal 8001 8010 Komplit Nah Sahabat Mungkin Banyak Yang Bertanya Tentang Layout Yang Rangkaian Elektronik Belajar Sahabat
Source: pinterest.com
Menghidupkan Komputer Melalui Koneksi Jaringan LAN. Pickup Gitar untuk akustik Tipe jepit langsung colok ke ampli jrenggg. 1th Anniversary RRM 8 years ago SAE. Skema power supply 7812 maret 18 2018. Jd skemanya gitar – pod 20 – return ampli.
4ms Tremulus Lune W Mods Diy Guitar Pedal Audio Amplifier Electronic Circuit Projects
Source: pinterest.com
Belcat ATN 3000 Preamp gitar akustik dengan onbooard tuner Harga. Belcat ATN 3000 Preamp gitar akustik dengan onbooard tuner Harga. Pada rangakaian pararel diatas adalah untuk menonjolkan karakter dari drive yang dihasilkan oleh ampli bisa kita sama sama lihat sinyal dari gitar melalui pedal wah diratakan oleh compressor sehingga drive yang nantinya dihasilkan oleh head ampli akan lebih padattight kita juga dapat menambahkan cleangain booster untuk meng-crank lagi. Padahal menurut beliau bermain gitar dengan volume ampli di bawah jam 12 sangat menyiksa batin nya seolah olah ada sesuatu yang tertahan. Skema inverter dc to ac maret 18 2018.
Tda7294 Audio Amplifier 100w Www Amplifiercircuit Info Rangkaian Elektronik Elektronik
Source: pinterest.com
Skema inverter dc to ac maret 18 2018. Skema box speaker box schema P Audio 5 years ago Service Handphone. Begitu pula dengan dunia musik. Sangat praktis Harga. Sejauh ini ane pernah pake fitur itu buat gini.
This site is an open community for users to do sharing their favorite wallpapers on the internet, all images or pictures in this website are for personal wallpaper use only, it is stricly prohibited to use this wallpaper for commercial purposes, if you are the author and find this image is shared without your permission, please kindly raise a DMCA report to Us.
If you find this site beneficial, please support us by sharing this posts to your preference social media accounts like Facebook, Instagram and so on or you can also save this blog page with the title skema ampli gitar by using Ctrl + D for devices a laptop with a Windows operating system or Command + D for laptops with an Apple operating system. If you use a smartphone, you can also use the drawer menu of the browser you are using. Whether it’s a Windows, Mac, iOS or Android operating system, you will still be able to bookmark this website.
