Skema Amplifier Ac Mobil. Skema Rangkaian 2N3055 Power Amplifier Amplifier power is a series of electronics that is used to strengthen the power or energy in general. Audio power amplifier circuit diagrams circuit schematics Note that all these links are external and we cannot provide support on the circuits or offer any guarantees to their accuracy. Rangkaian Power Amplifier Mobil 4 Chanel 150 Watt. Sama seperti saya berarti.
Rangkaian Sistem Kelistrikan Ac Mobil Autoexpose
Rangkaian Sistem Kelistrikan Ac Mobil Autoexpose From autoexpose.org
Soal soal uas fisika kelas x Soal sosiologi kelas xi semester 2 kurikulum 2013 Soal soal uas semester 1 kelas 1 sd Soal ski kelas 8 semester 2 dan kunci jawaban
Terdapat dua jenis amplifier yang digunakan pada AC mobil yaitu temperature control amplifier pengatur suhu dan temperature control idling. Rangkaian AC Mobil tentu sudah sering anda temukan di beberapa kendaraan mobil mulai dari mulai mobil pribadi hingga ke mobil-mobil umum. AC mobil biasanya terdiri dari kompresor kondensordan juga katup ekspansi serta evaporator. Sama seperti saya berarti. Audio power amplifier circuit diagrams circuit schematics Note that all these links are external and we cannot provide support on the circuits or offer any guarantees to their accuracy. In the field of audio amplifier will amplify the sound signal which has been expressed in the form of electric current on the input it into electric current is stronger at the output.
Some circuits would be illegal to operate in most countries and others are dangerous to construct and should not be attempted by the inexperienced.
Penguatan skema amplifier class pada dasarnya menggunakan transistor yang jumlah nya ada dua dan jenisnya pun ada dua yaitu bipolar dan FET untuk sistem. Dengan IC TDA2003 Power Amplifier dengan TDA2003 ini menggunakan IC TDA2003 dengan daya 10 Watt dengan tegangan 8 V-18V sangat. Meskipun ini bisa diperuntukan pada kendaraan namun tegangan kerja yang dibutuhkan pada rangkaian amplifier. Skema amplifier toa skema amplifier toa 200 watt skema amplifier mini skema amplifier mini stereo skema amplifier class d skema amplifier 5000 watt skema amplifier stereo skema amplifier tda2050 skema amplifier tda2030 skema amplifier tda 2003 skema amplifier skema amplifier ac mobil skema amplifier an7164. Rangkaian Power Amplifier Mobil 4 Chanel 150 Watt. Rangkaian Power Amplifier Mobil 4 Chanel 150 Watt diatas didesain khusus untuk dipasangkan dengan crossover aktif pada artikel sebelumnyaRangkaian Power Amplifier Mobil 4 Chanel 150 Watt dalam artikel ini masih mono apabila ingin membuat dengan sistem stereo maka harus membuat 1 lagi untuk masing-masing chanelnya.
Electronic Test March 2010
Source: camptronic.blogspot.com
Solusinya ya kita cari barang sendiri dan pasang. Mungkin bagi beberapa rekan pecinta Audio dengan suara standar terasa garing ditelinga. Terdapat dua jenis amplifier yang digunakan pada AC mobil yaitu temperature control amplifier pengatur suhu dan temperature control idling. Amplifier merupakan penguat suara pada sound speaker agar. Some circuits would be illegal to operate in most countries and others are dangerous to construct and should not be attempted by the inexperienced.
Skema Rangkaian Subwoofer Mobil
Source: pinterest.com
Masih kurang puas dengan suara dari sound mobil bro sist. Rangkaian AC Mobil tentu sudah sering anda temukan di beberapa kendaraan mobil mulai dari mulai mobil pribadi hingga ke mobil-mobil umum. Masih kurang puas dengan suara dari sound mobil bro sist. Skema power amplifier dengan mosfet. SISTEM AC MOBIL 1.
1000 Watts 2n3055 Amplifier Circuit Diagram Diagram Freedom 10 Inverter Circuit Diagram Full Version Hd Quality Circuit Diagram Diagramkogerx Chicosamba It How To Make 100w Amplifier Circuit Using Two Transistors
Source: oldgringovillasaveyoumoney.blogspot.com
Fajar Hamid 140513603581 Yudis Arianto 140513605030 UNIVERSITAS NEGERI MALANG FAKULTAS TEKNIK JURUSAN TEKNIK MESIN PRODI S1 PENDIDIKAN TEKNIK. Rangkaian Power Amplifier Mobil 4 Chanel 150 Watt. Rangkaian power amplifier mobil pada gambar dibawah dapat menghasilkan daya output RMS 500 watt pada beban loud speaker 8 Ohm. Some circuits would be illegal to operate in most countries and others are dangerous to construct and should not be attempted by the inexperienced. Rangkaian power amplifier untuk mobil ini merupakan power amplifier jenis OCL dengan transistor power tipe TIP3055 dan TIP2955.
Modifikasi Menggunakan Thermostat Kawat Pada Ac Mobil Otomotif Mobil
Source: otomotifmobil.com
Sama seperti saya berarti. Skema adalahskema artinyaskema amplifierskema asuransi syariahskema akad musyarakahskema alternator icskema akad murabahahskema ac mobilskema air bersihskema aquaponikpower amplifierpower adalahpowerappspower audio mobilpower adapterpower amplifier mobilpower amplifier terbaikpower amp. Zat pendingin bertekanan tinggi dari kompresor berupa gas. Mungkin bagi beberapa rekan pecinta Audio dengan suara standar terasa garing ditelinga. Merancang dan Merakit Nano Gainclone LM1875 Amplifier ala DIYaudioku.
Otomotrip Com Berbagi Download Wiring Diagram Kelistrikan Mobil Atau Skema Rangkaian Kelistrikan Mobil Secara Gratis Yang Berisi B Mobil Teknik Mesin Diagram
Source: id.pinterest.com
Selanjutnya skema power amplifier class B untuk skema power amplifier ini tidak ada arus penguat ke DC kondisi seperti itu saat arus nya juga diam dan nol akibatnya arus DC nya kecil. Dengan IC TDA2003 Power Amplifier dengan TDA2003 ini menggunakan IC TDA2003 dengan daya 10 Watt dengan tegangan 8 V-18V sangat. Merancang dan Merakit Nano Gainclone LM1875 Amplifier ala DIYaudioku. Terdapat dua jenis amplifier yang digunakan pada AC mobil yaitu temperature control amplifier pengatur suhu dan temperature control idling. Zat pendingin bertekanan tinggi dari kompresor berupa gas.
Amplifier Auto Rotary Ac Mobil Facebook
Source: facebook.com
Skema Rangkaian 2N3055 Power Amplifier Amplifier power is a series of electronics that is used to strengthen the power or energy in general. RANGKAIAN KELISTRIKAN LENGKAP AC MOBIL MAKALAH Disusun untuk memenuhi tugas matakuliah AC Mobil Yang dibina oleh Bapak Prof. Sama seperti saya berarti. Dan bertemperatur tinggi selanjutnya freon yang bertekanan tinggi dan berupa gas di rubah menjadi cair oleh kondensor ac. Rangkaian AC Mobil tentu sudah sering anda temukan di beberapa kendaraan mobil mulai dari mulai mobil pribadi hingga ke mobil-mobil umum.
Source: danar1428.blogspot.com
Rangkaian power amplifier untuk mobil ini merupakan power amplifier jenis OCL dengan transistor power tipe TIP3055 dan TIP2955. AC mobil biasanya terdiri dari kompresor kondensordan juga katup ekspansi serta evaporator. Selamat datang di website kesayangan hobby elektronika di artikel sebelumnya kami membahas tentang 5 skema inverter terbaik namun pada artikel kali ini kami akan membagikan 5 skema amplifier terbaik yang besaran dayanya 20 watt sampai 1000 watt yang umum di gunakan pada soundspeaker mobil atau rumahan. Rangkaian AC Mobil tentu sudah sering anda temukan di beberapa kendaraan mobil mulai dari mulai mobil pribadi hingga ke mobil-mobil umum. Skema power amplifier dengan mosfet.
Toyota Fujitsu Ten 86120 Wiring Diagram Wiring Diagram Image Intended For Toyota 86120 Wiring Diagram Proposal
Source: pinterest.com
Mungkin bagi beberapa rekan pecinta Audio dengan suara standar terasa garing ditelinga. Rangkaian kelistrikan lengkap ac mobil 1. Skema amplifier toa skema amplifier toa 200 watt skema amplifier mini skema amplifier mini stereo skema amplifier class d skema amplifier 5000 watt skema amplifier stereo skema amplifier tda2050 skema amplifier tda2030 skema amplifier tda 2003 skema amplifier skema amplifier ac mobil skema amplifier an7164. Rangkaian Power Amplifier Mobil 4 Chanel 150 Watt. SISTEM AC MOBIL 1.
Rangkaian Sistem Kelistrikan Ac Mobil Autoexpose
Source: autoexpose.org
Rangkaian power amplifier untuk mobil ini merupakan power amplifier jenis OCL dengan transistor power tipe TIP3055 dan TIP2955. Zat pendingin bertekanan tinggi dari kompresor berupa gas. Ampli Mini Betavo BT 630B Bluetooth USB FM AC DC Amplifier Rp345000 4 Terjual 2 Jakarta Barat Sinar Subur Elektronik Amplifier TeLi BT-530 Bluetooth FM USB SD MMC Ampli Mini Terbaik. Rangkaian Power Amplifier Mobil 4 Chanel 150 Watt diatas didesain khusus untuk dipasangkan dengan crossover aktif pada artikel sebelumnyaRangkaian Power Amplifier Mobil 4 Chanel 150 Watt dalam artikel ini masih mono apabila ingin membuat dengan sistem stereo maka harus membuat 1 lagi untuk masing-masing chanelnya. Amplifier merupakan penguat suara pada sound speaker agar.
Jual Stabilizer Kompresor Ac Mobil Karburator Di Lapak Aansujandi Bukalapak
Source: bukalapak.com
Skema power amplifier dengan mosfet. Mekanisme dan cara kerja ac mobil skema rangkaian ac mobil keterangan a. Fajar Hamid 140513603581 Yudis Arianto 140513605030 UNIVERSITAS NEGERI MALANG FAKULTAS TEKNIK JURUSAN TEKNIK MESIN PRODI S1 PENDIDIKAN TEKNIK. Merancang dan Merakit Nano Gainclone LM1875 Amplifier ala DIYaudioku. Rangkaian power amplifier mobil pada gambar dibawah dapat menghasilkan daya output RMS 500 watt pada beban loud speaker 8 Ohm.
Cara Mudah Menggunakan Power Amplifier Audio Mobil Di Rumah
Source: spiderbeat.com
Selamat datang di website kesayangan hobby elektronika di artikel sebelumnya kami membahas tentang 5 skema inverter terbaik namun pada artikel kali ini kami akan membagikan 5 skema amplifier terbaik yang besaran dayanya 20 watt sampai 1000 watt yang umum di gunakan pada soundspeaker mobil atau rumahan. Dengan IC TDA2003 Power Amplifier dengan TDA2003 ini menggunakan IC TDA2003 dengan daya 10 Watt dengan tegangan 8 V-18V sangat. Mungkin bagi beberapa rekan pecinta Audio dengan suara standar terasa garing ditelinga. Rangkaian power amplifier untuk mobil ini merupakan power amplifier jenis OCL dengan transistor power tipe TIP3055 dan TIP2955. SISTEM AC MOBIL 1.
Modifikasi Menggunakan Thermostat Kawat Pada Ac Mobil Otomotif Mobil
Source: otomotifmobil.com
Skema power amplifier dengan mosfet. Skema adalahskema artinyaskema amplifierskema asuransi syariahskema akad musyarakahskema alternator icskema akad murabahahskema ac mobilskema air bersihskema aquaponikpower amplifierpower adalahpowerappspower audio mobilpower adapterpower amplifier mobilpower amplifier terbaikpower amp. Selanjutnya skema power amplifier class B untuk skema power amplifier ini tidak ada arus penguat ke DC kondisi seperti itu saat arus nya juga diam dan nol akibatnya arus DC nya kecil. Skema power amplifier dengan mosfet. Skema Rangkaian 2N3055 Power Amplifier Amplifier power is a series of electronics that is used to strengthen the power or energy in general.
This Power Supply Circuit Is Paired With Monoblock Car Amplifier Tda7294 Car Amplifier Power Supply Circuit Power Supply Design
Source: pinterest.com
Rangkaian Power Amplifier Mobil 4 Chanel 150 Watt. Mekanisme dan cara kerja ac mobil skema rangkaian ac mobil keterangan a. Some circuits would be illegal to operate in most countries and others are dangerous to construct and should not be attempted by the inexperienced. Skema power amplifier dengan mosfet. Amplifier merupakan penguat suara pada sound speaker agar.
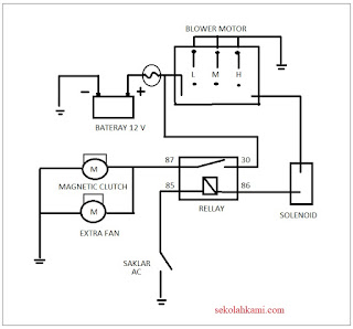
Mengenal Rangkaian Kelistrikan Ac Mobil Fungsi Komponen Cara Kerja Sekolah Kami
Source: sekolahkami.com
Skema amplifier toa skema amplifier toa 200 watt skema amplifier mini skema amplifier mini stereo skema amplifier class d skema amplifier 5000 watt skema amplifier stereo skema amplifier tda2050 skema amplifier tda2030 skema amplifier tda 2003 skema amplifier skema amplifier ac mobil skema amplifier an7164. Amplifier merupakan penguat suara pada sound speaker agar. Penguatan skema amplifier class pada dasarnya menggunakan transistor yang jumlah nya ada dua dan jenisnya pun ada dua yaitu bipolar dan FET untuk sistem. Selamat datang di website kesayangan hobby elektronika di artikel sebelumnya kami membahas tentang 5 skema inverter terbaik namun pada artikel kali ini kami akan membagikan 5 skema amplifier terbaik yang besaran dayanya 20 watt sampai 1000 watt yang umum di gunakan pada soundspeaker mobil atau rumahan. Amplifier pada ac mobil merupakan rangkaian elektronik yang berfungsi sebagai relay otomatis yang mnghubungkan dan memutuskan aliran listrik dari.
Http Acherryautocool Com Index Php Tipe Berita Kodeberita Nw 06170007
Source:
Rangkaian Power Amplifier Mobil 4 Chanel 150 Watt. Rangkaian power amplifier mobil pada gambar dibawah dapat menghasilkan daya output RMS 500 watt pada beban loud speaker 8 Ohm. Some circuits would be illegal to operate in most countries and others are dangerous to construct and should not be attempted by the inexperienced. Berbeda dari rangkaian amplifier audio mobil sebelumnya rangkaian yang dibahas disini adalah jenis amplifier yang memiliki daya tinggi sehingga skema rangkaiannya akan sedikit terlihat kompleks. Meskipun ini bisa diperuntukan pada kendaraan namun tegangan kerja yang dibutuhkan pada rangkaian amplifier.
Mengenal Rangkaian Kelistrikan Ac Mobil Fungsi Komponen Cara Kerja Sekolah Kami
Source: sekolahkami.com
Rangkaian kelistrikan lengkap ac mobil 1. Selamat datang di website kesayangan hobby elektronika di artikel sebelumnya kami membahas tentang 5 skema inverter terbaik namun pada artikel kali ini kami akan membagikan 5 skema amplifier terbaik yang besaran dayanya 20 watt sampai 1000 watt yang umum di gunakan pada soundspeaker mobil atau rumahan. AC mobil biasanya terdiri dari kompresor kondensordan juga katup ekspansi serta evaporator. In the field of audio amplifier will amplify the sound signal which has been expressed in the form of electric current on the input it into electric current is stronger at the output. Amplifier merupakan penguat suara pada sound speaker agar.
Tda2050 Amplifier Circuit Pcb Layout Circuit 32w Hi Fi Audio Power Amplifier Tda2050 Xtronic Org It Is Built By Using The Ic Tda2050v Integrated Circuit Oldgringovillasaveyoumoney
Source: oldgringovillasaveyoumoney.blogspot.com
Rangkaian power amplifier mobil pada gambar dibawah dapat menghasilkan daya output RMS 500 watt pada beban loud speaker 8 Ohm. Skema power amplifier dengan mosfet. Meskipun ini bisa diperuntukan pada kendaraan namun tegangan kerja yang dibutuhkan pada rangkaian amplifier. Dengan IC TDA2003 Power Amplifier dengan TDA2003 ini menggunakan IC TDA2003 dengan daya 10 Watt dengan tegangan 8 V-18V sangat. Rangkaian power amplifier mobil pada gambar dibawah dapat menghasilkan daya output RMS 500 watt pada beban loud speaker 8 Ohm.
Wiring Diagram Ac Mobil Avanza Diagram Diagramtemplate Diagramsample Diagram
Source: pinterest.com
Rangkaian AC Mobil tentu sudah sering anda temukan di beberapa kendaraan mobil mulai dari mulai mobil pribadi hingga ke mobil-mobil umum. Zat pendingin yang sudah didinginkan oleh. Berbeda dari rangkaian amplifier audio mobil sebelumnya rangkaian yang dibahas disini adalah jenis amplifier yang memiliki daya tinggi sehingga skema rangkaiannya akan sedikit terlihat kompleks. Penguatan skema amplifier class pada dasarnya menggunakan transistor yang jumlah nya ada dua dan jenisnya pun ada dua yaitu bipolar dan FET untuk sistem. Rangkaian power amplifier untuk mobil ini merupakan power amplifier jenis OCL dengan transistor power tipe TIP3055 dan TIP2955.
This site is an open community for users to share their favorite wallpapers on the internet, all images or pictures in this website are for personal wallpaper use only, it is stricly prohibited to use this wallpaper for commercial purposes, if you are the author and find this image is shared without your permission, please kindly raise a DMCA report to Us.
If you find this site serviceableness, please support us by sharing this posts to your preference social media accounts like Facebook, Instagram and so on or you can also save this blog page with the title skema amplifier ac mobil by using Ctrl + D for devices a laptop with a Windows operating system or Command + D for laptops with an Apple operating system. If you use a smartphone, you can also use the drawer menu of the browser you are using. Whether it’s a Windows, Mac, iOS or Android operating system, you will still be able to bookmark this website.
