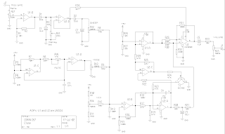
Skema Crossover Aktif Behringer. Crossover aktif pvi pac-204 4 way plus double subwoofer. Cari produk Sound System lainnya di Tokopedia. Di bawah ini adalah respon cut-off freqwensinya di saat anda menggunakan pot freq seri B linier. Crossover dapat diaplikasikan dalam sistem aktif dan pasif dalam sistem aktif berarti pembagian frequensinya atau pengaturan LPF Low Pass Filter dan HPF High Pass Filter disetting sebelum masuk ke power ampli sedangkan dalam sistem pasif pengaturan LPF Low Pass Filter dan HPF High Pass Filter diaplikasikan setelah power ampli.
Pin Di Layout Design
Pin Di Layout Design From pinterest.com
Pantun tahun baru hijriah Pantun menyindir teman Pantun mandailing Pantun lucu ramadhan
Tapi ane udah punya behringer CX3400 mas. 12 way crossover aktif 23 way crossover aktif 3. Rangkaian crossover pasif berfungsi untuk memisahkan nada pada sistem loud speakerRangkaian crossover pada gambar dibawah merupakan jenis crosover pasif yang sering dipasang di box speaker 2 way dan berfungsi untuk memisahkan nada treble dan bass agar diserap secara maksimal oleh loud speaker tweeter dan wooferRangkaian crossover pasif 2 way ini dibuat menggunakan kombinasi. Di bawah ini adalah respon cut-off freqwensinya di saat anda menggunakan pot freq seri B linier. Kurva respon setelah melewati sub ultra sonic filter. Yang mengakses SF saat ini sebanyak 254 orang.
Link untuk skema crown.
Beli Crossover Aktif Dbx Online berkualitas dengan harga murah terbaru 2021 di Tokopedia. Paket sound outdoor speaker jbl jrx215 original. Robert de niro drena de niro. 3 way crossover aktif dengan subwofer. Tapi ane udah punya behringer CX3400 mas. Pembahasan soal umpn pens.
Sharing Pcb Power Amplifier Tone Control Speaker Protector Etc You Can See All About Pcb Desig Electronics Circuit Layout Design Electronic Circuit Projects
Source: pinterest.com
Pembahasan soal umpn pens. 12 way crossover aktif 23 way crossover aktif 3. Skema crossover aktif behringer skema-skema elektronika. Paket sound system behringer b115d original 15 inch. Tapi ane udah punya behringer CX3400 mas.
Rangkaian Pre Amp Mic Echo Penelusuran Google Rangkaian Elektronik Elektronik
Source: id.pinterest.com
Gunakan bahasa yang sopan dalam berkomentar. Efek behringer memang kelihatan rumit dalam penyetinganya tetapi jika anda sudah tau bagaimana mengunakan efek behringer maka semia itu akan sangat mudah termaksud saya pribadi sudah lam mengunakan efek vocal ini. Tapi ane udah punya behringer CX3400 mas. 3 way crossover aktif dengan subwofer. Speaker ini hadir dengan ukuran.
Zr 7841 Active Crossover Circuit With Tl074 Wiring Diagram
Source: inrebe.vira.mohammedshrine.org
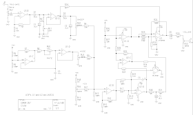
Skema crossover aktif. Dan salah satunya yang akan dibahas yaitu Rangkaian Crossover Aktif dimana sering digunakan untuk perangkat sistem audio Hi-Fi yang menggunakan komponen LM 833 untuk melakukan penguatan operasional ganda. California itu di mana. 13578 Jumlah Postingan. 0 Anggota SF 254 Tamu Jumlah Anggota.
Pin Di Layout Design
Source: pinterest.com
Tapi ane udah punya. Paket sound system behringer b115d original 15 inch. Paket sound outdoor speaker jbl jrx215 original. Crossover ini sangat cocok untuk sound system. 13578 Jumlah Postingan.
Audio Processor Circuit Tl074 Rangkaian Elektronik Sirkuit Audio
Source: pinterest.com
Crossover dapat diaplikasikan dalam sistem aktif dan pasif dalam sistem aktif berarti pembagian frequensinya atau pengaturan LPF Low Pass Filter dan HPF High Pass Filter disetting sebelum masuk ke power ampli sedangkan dalam sistem pasif pengaturan LPF Low Pass Filter dan HPF High Pass Filter diaplikasikan setelah power ampli. Posting atau artikel yang ada di Skema Rangkaian PCB merupakan beberapa pengalaman dan proyek-proyek kecil kami dalam bidang elektronika juga artikel-artikel online tentang rangkaian-rangkaian elektronika yang kami anggap bermanfaat kemudian kami review ulang dengan bahasa kami. 3 way crossover aktif dengan subwofer. Kumpulan pcb led display for power ampequipments skema crossover aktif rane ac22b ac23b sac22 sac23 software simulasi skema freeware skema eq behringer geq3102 link untuk skema qsc power amp. Gunakan bahasa yang sopan dalam berkomentar.
Audio Voice Control Circuit Teknologi
Source: pinterest.com
Skema crossover aktif. Crossover ini sangat cocok untuk sound system. Tapi ane udah punya. Jual Crossover Aktif ASHLEY CX 3400 CX3400 SUPER Xpro Limiter Not Behringer dengan harga Rp990000 dari toko online GLODOK ELEKTRONIC Jakarta Barat. Robert de niro drena de niro.
Audio Pro Skema Clone
Source: audioprof.blogspot.com
Di bawah ini adalah respon cut-off freqwensinya di saat anda menggunakan pot freq seri B linier. Di Minggu Maret 28 2010 Diposting oleh AMHuda. Crossover ashley xr 4001 4 way exp. Crossover ini sudah dilengkapi sub sonic dan ultra sonic filter. SKEMA SUBWOFER DAN CROSSOVER AKTII.
Pin On Electronics Projects
Source: pinterest.com
Sebelumnya kita telah membahas fungsi coil dan kapasitor dalam pembahasan mengenai crossover 2 way baik itu yang 6 dB per oktaf maupun yang 12 dB per oktaf. 0 Anggota SF 254 Tamu Jumlah Anggota. Skema crossover aktif behringer. Pembayaran mudah pengiriman cepat bisa cicil 0. Apakah Anda sudah mengetahui kehebatan dari skema box speaker 18 inch lapangan.
Layout Pcb Audio Distributor 4 Way Komplit Rangkaian Ini Sebenarnya Banyak Sekali Di Jual Di Toko Took Elektronik Di Da Rangkaian Elektronik Elektronik Audio
Source: in.pinterest.com
Sebelumnya kita telah membahas fungsi coil dan kapasitor dalam pembahasan mengenai crossover 2 way baik itu yang 6 dB per oktaf maupun yang 12 dB per oktaf. Efek behringer memang kelihatan rumit dalam penyetinganya tetapi jika anda sudah tau bagaimana mengunakan efek behringer maka semia itu akan sangat mudah termaksud saya pribadi sudah lam mengunakan efek vocal ini. Yang hanya meloloskan freqwensi di atas 10Hz sampai di bawah 100KHz. Kurva respon setelah melewati sub ultra sonic filter. Crossover dapat diaplikasikan dalam sistem aktif dan pasif dalam sistem aktif berarti pembagian frequensinya atau pengaturan LPF Low Pass Filter dan HPF High Pass Filter disetting sebelum masuk ke power ampli sedangkan dalam sistem pasif pengaturan LPF Low Pass Filter dan HPF High Pass Filter diaplikasikan setelah power ampli.
Populer Pcb Crossover Aktif Skema Pcb
Source: skemamegabass.blogspot.com
Alamat apps audio audio mobil audio rumahan Bc Bayma Behringer belajar sound Berita soundsistem box 12inch baru box 15inch baru Box lama Box lapangan daftar harga sound. Speaker ini hadir dengan ukuran. Tapi ane udah punya. Efek behringer memang kelihatan rumit dalam penyetinganya tetapi jika anda sudah tau bagaimana mengunakan efek behringer maka semia itu akan sangat mudah termaksud saya pribadi sudah lam mengunakan efek vocal ini. Crossover ini sangat cocok untuk sound system.
Zr 7841 Active Crossover Circuit With Tl074 Wiring Diagram
Source: inrebe.vira.mohammedshrine.org
Jual beli online aman dan nyaman hanya di Tokopedia. SKEMA SUBWOFER DAN CROSSOVER AKTII. Crossover ini sangat cocok untuk sound system. Paket sound outdoor speaker jbl jrx215 original. Alamat apps audio audio mobil audio rumahan Bc Bayma Behringer belajar sound Berita soundsistem box 12inch baru box 15inch baru Box lama Box lapangan daftar harga sound.
Layout Crossover Aktif 2 Way Adi Baguss Rangkaian Crossover Aktif 2 Way Tes Modifan Tune Kontrol Menjadi Crosover Aktif 2 Way Testing Crossover Dbx 234xl China By Ace Wiring Diagram With Switch
Source: encycloworldheritage.blogspot.com
Kurva respon setelah melewati sub ultra sonic filter. 53246 Jumlah Topik. 13578 Jumlah Postingan. Yang hanya meloloskan freqwensi di atas 10Hz sampai di bawah 100KHz. Tapi ane udah punya behringer CX3400 mas.
Skema Rangkaian Speaker Aktif Mini Untuk Hp Laptop Dan Komputer Rangkaian Elektronik Speaker Komputer
Source: id.pinterest.com
Paket sound system behringer b115d original 15 inch. Speaker ini hadir dengan ukuran. Efek behringer memang kelihatan rumit dalam penyetinganya tetapi jika anda sudah tau bagaimana mengunakan efek behringer maka semia itu akan sangat mudah termaksud saya pribadi sudah lam mengunakan efek vocal ini. Dan salah satunya yang akan dibahas yaitu Rangkaian Crossover Aktif dimana sering digunakan untuk perangkat sistem audio Hi-Fi yang menggunakan komponen LM 833 untuk melakukan penguatan operasional ganda. Sebutkan kelompok dari alpha proteobacteria.
Pin On Amplificador
Source: pinterest.com
Crossover ashley xr 4001 4 way exp. SKEMA SUBWOFER DAN CROSSOVER AKTII. Robert de niro drena de niro. Skema crossover aktif. Posting atau artikel yang ada di Skema Rangkaian PCB merupakan beberapa pengalaman dan proyek-proyek kecil kami dalam bidang elektronika juga artikel-artikel online tentang rangkaian-rangkaian elektronika yang kami anggap bermanfaat kemudian kami review ulang dengan bahasa kami.
Zr 7841 Active Crossover Circuit With Tl074 Wiring Diagram
Source: inrebe.vira.mohammedshrine.org
Alamat apps audio audio mobil audio rumahan Bc Bayma Behringer belajar sound Berita soundsistem box 12inch baru box 15inch baru Box lama Box lapangan daftar harga sound. Skema crossover aktif. Kurva respon setelah melewati sub ultra sonic filter. Sebutkan kelompok dari alpha proteobacteria. Di bawah ini adalah respon cut-off freqwensinya di saat anda menggunakan pot freq seri B linier.
Cara Membuat Crossover Aktif 3 Way Blogkamarku Com Eletronicos
Source: pinterest.com
So too hard for reading. 53246 Jumlah Topik. Apakah Anda sudah mengetahui kehebatan dari skema box speaker 18 inch lapangan. Pembahasan soal umpn pens. 3 way crossover aktif dengan subwofer.
Pin Oleh Eric Barber Di Electric Electronic Rangkaian Elektronik Electronics Projects Elektronik
Source: pinterest.com
12 way crossover aktif 23 way crossover aktif 3. Crossover dapat diaplikasikan dalam sistem aktif dan pasif dalam sistem aktif berarti pembagian frequensinya atau pengaturan LPF Low Pass Filter dan HPF High Pass Filter disetting sebelum masuk ke power ampli sedangkan dalam sistem pasif pengaturan LPF Low Pass Filter dan HPF High Pass Filter diaplikasikan setelah power ampli. Hitam saat pot freq 0 full ke kiri merah. 0 Anggota SF 254 Tamu Jumlah Anggota. Tapi ane udah punya.
Audio Pro Skema Clone
Source: audioprof.blogspot.com
Speaker ini hadir dengan ukuran. 12 way crossover aktif 23 way crossover aktif 3. Tapi ane udah punya behringer CX3400 mas. Efek behringer memang kelihatan rumit dalam penyetinganya tetapi jika anda sudah tau bagaimana mengunakan efek behringer maka semia itu akan sangat mudah termaksud saya pribadi sudah lam mengunakan efek vocal ini. Penggunaan power 12V ground dan remote.
This site is an open community for users to do submittion their favorite wallpapers on the internet, all images or pictures in this website are for personal wallpaper use only, it is stricly prohibited to use this wallpaper for commercial purposes, if you are the author and find this image is shared without your permission, please kindly raise a DMCA report to Us.
If you find this site value, please support us by sharing this posts to your favorite social media accounts like Facebook, Instagram and so on or you can also bookmark this blog page with the title skema crossover aktif behringer by using Ctrl + D for devices a laptop with a Windows operating system or Command + D for laptops with an Apple operating system. If you use a smartphone, you can also use the drawer menu of the browser you are using. Whether it’s a Windows, Mac, iOS or Android operating system, you will still be able to bookmark this website.
