Skema Driver Micro Boostrap Tef. 1000w Driver Power Amplifier Namec Tef Pcb Layout And Trace Widths For Buck Converter Electrical. MICRO BOOSTRAP POWER AMPLIFIER. Simplekatro driver amplifier nyaman didekat lantang di kejauhan. Gvdr 10 June 2020 at.
Layout Driver Micro Boostrap Tef 1000w Driver Power Amplifier Namec Tef Electrical Circuit Diagram Circuit Diagram Hifi Amplifier Layout With Sidebar Navigation Multiple Sidebar Sizes Sidebar Skins Light And
Layout Driver Micro Boostrap Tef 1000w Driver Power Amplifier Namec Tef Electrical Circuit Diagram Circuit Diagram Hifi Amplifier Layout With Sidebar Navigation Multiple Sidebar Sizes Sidebar Skins Light And From cocinapiruana.blogspot.com
Hiasan mading kelas Hermina tangerang telp Hatsune miku wallpaper phone Hiasan kelas hari guru
SKEMA TV SHARP CRT. DOWNLOAD SKEMA TV POLYTRON GRATIS 1. Simplekatro driver amplifier nyaman didekat lantang di kejauhan. Misal tr driver pertama pakai TIP31 driver kedua pakai TIP41 driver ketiga pakai TIP3055. Baru masuk tr final. Jual Kit Driver Power Socl 506 Plus Tr Tef A1941 C5198 By Elite El021 Di Lapak Aje Elektronik Bukalapak.
Halimbawa Ng Paksa At Pamagat.
Cuma lebih baik yang satu tingkat diatasnya. Jual Pcb Driver Power Amplifier Micro V2 Tef Di Lapak A B Pcb Skema Driver Micro Bawor Wor 2018 Satria Elektro Belajar Buat Dan. Baru masuk tr final. Layunin Ng Pag Aaral Sa Pananaliksik Baby Thesis Format Sa Filipino Emosyonal espiritwal mental pinansyal relasyonal at sosyal. Skema Layout Pcb Driver Micro Boostrap Bawor Wor Satria Elektro Layout Driver Bostrap M2 Mas Ikhin Webblog S. This power amplifier driver is a very powerful power driver called namec tef namec itself stands for new american driver power amplifier is very suitable to use sanken final 2sc2922 2sa1216 transistors power output can produce up to 1000w.
Layout Driver Micro Boostrap Tef 1000w Driver Power Amplifier Namec Tef Electrical Circuit Diagram Circuit Diagram Hifi Amplifier Layout With Sidebar Navigation Multiple Sidebar Sizes Sidebar Skins Light And
Source: cocinapiruana.blogspot.com
SKEMA TV POLYTRON CRT. This power amplifier driver is a very powerful power driver called namec tef namec itself stands for new american driver power amplifier is very suitable to use sanken final 2sc2922 2sa1216 transistors power output can produce up to 1000w. Skema Layout Pcb Driver Micro Boostrap Bawor Wor Satria Elektro Layout Driver Bostrap M2 Mas Ikhin Webblog S. Layunin Ng Pag Aaral Sa Pananaliksik Baby Thesis Format Sa Filipino Emosyonal espiritwal mental pinansyal relasyonal at sosyal. Jual Kit Driver Power Socl 506 Plus Tr Tef A1941 C5198 By Elite El021 Di Lapak Aje Elektronik Bukalapak.
Layout Pcb Boostrap Circuit Boards
Source: circuitsboards.blogspot.com
MICRO BOOSTRAP POWER AMPLIFIER. SHARP 14B25MK2 IC IX927WJ 2. Misal tr driver pertama pakai TIP31 driver kedua pakai TIP41 driver ketiga pakai TIP3055. Halimbawa Ng Paksa At Pamagat. Layout Iphone 6 Iphone 6 Plus Pcb Layout - PCB D.
Layout Pcb Driver Micro Bostrap Pcb Circuits
Source: pcbways.blogspot.com
SKEMA TV SHARP CRT. Bostrap M2 awalnya adalah driver Micro Mini yang di kembangkan oleh Mas Pur salah satu master elektronik yang saya kenal di group. POLYTRON 29N6NRP ADD 2. Jual Pcb Driver Power Amplifier Micro V2 Tef Di Lapak A B Pcb Skema Driver Micro Bawor Wor 2018 Satria Elektro Belajar Buat Dan. Skema Micro Boostrap - Layout PCB Driver NKRI BOOS.
Layout Driver Micro Boostrap Tef 1000w Driver Power Amplifier Namec Tef Electrical Circuit Diagram Circuit Diagram Hifi Amplifier Layout With Sidebar Navigation Multiple Sidebar Sizes Sidebar Skins Light And
Source: cocinapiruana.blogspot.com
Dowload file pdf DISINI Popular Posts. Gvdr 10 June 2020 at. Saya sih berencana untuk ngeposting itu merubah power standart jadi tef. Home high power amplifier power amplifier. By Info Android.
Layout Driver Micro Boostrap Tef 1000w Driver Power Amplifier Namec Tef Electrical Circuit Diagram Circuit Diagram Hifi Amplifier Layout With Sidebar Navigation Multiple Sidebar Sizes Sidebar Skins Light And
Source: cocinapiruana.blogspot.com
Halimbawa Ng Paksa At Pamagat. Jual Kit Driver Power Socl 506 Plus Tr Tef A1941 C5198 By Elite El021 Di Lapak Aje Elektronik Bukalapak. Jual Pcb Driver Power Amplifier Micro V2 Tef Di Lapak A B Pcb Membuat Amplifire Lapangan Micro Pakdhe Bawor Rangkaian Review Driver Micro Bostrap Mas Ikhin Webblog S Skema Layout Pcb Driver Micro Boostrap Bawor Wor Satria Elektro Bawor Wor Home Facebook Https Www Qorvo Com Products D Da006957 Https Www Qorvo Com Products D Da006957. Download layout micro boostrap power amplifier gratis. POLYTRON 29N6NRP HBM-00-13R_ST2238D 3.
Skema Driver Micro Bonsai Youtube
Source: youtube.com
Simplekatro driver amplifier nyaman didekat lantang di kejauhan. Skema Micro Boostrap - Layout PCB Driver NKRI BOOS. SKEMA TV POLYTRON CRT. Jual Kit Driver Power Socl 506 Plus Tr Tef A1941 C5198 By Elite El021 Di Lapak Aje Elektronik Bukalapak. Wiring Harnes For Boat Marine Engine Boat Wiri.
Layout Pcb Boostrap Circuit Boards
Source: circuitsboards.blogspot.com
Saya sih berencana untuk ngeposting itu merubah power standart jadi tef. Bostrap M2 awalnya adalah driver Micro Mini yang di kembangkan oleh Mas Pur salah satu master elektronik yang saya kenal di group. 1985 Ford F150 Starter Solenoid Wiring Diagram - 1. Wiring Harnes For Boat Marine Engine Boat Wiri. Jual Pcb Driver Power Amplifier Micro V2 Tef Di Lapak A B Pcb Skema Driver Micro Bawor Wor 2018 Satria Elektro Belajar Buat Dan.
Layout Pcb Driver Micro Bostrap Pcb Circuits
Source: pcbways.blogspot.com
Baru masuk tr final. Jadi semakin ke akhir transistor semakin kuat. Skema Layout Pcb Driver Micro Boostrap Bawor Wor Satria Elektro Layout Driver Bostrap M2 Mas Ikhin Webblog S. Layout Iphone 6 Iphone 6 Plus Pcb Layout - PCB D. Simplekatro driver amplifier nyaman didekat lantang di kejauhan.
Skema Layout Pcb Power Yiroshi Pcb Circuits
Source: pcbways.blogspot.com
Cuma lebih baik yang satu tingkat diatasnya. Layout Iphone 6 Iphone 6 Plus Pcb Layout - PCB D. Power amplifieramplifierdriver amplifier sederhanadriver amplifier yang bagusdriver power amplifier micropower amplifier termurahpower amplifier terbai. Skema Driver Micro Tef - Layout Pcb Driver Micro Bostrap Pcb Circuits. Jual Pcb Driver Power Amplifier Micro V2 Tef Di Lapak A B Pcb Membuat Amplifire Lapangan Micro Pakdhe Bawor Rangkaian Review Driver Micro Bostrap Mas Ikhin Webblog S Skema Layout Pcb Driver Micro Boostrap Bawor Wor Satria Elektro Bawor Wor Home Facebook Https Www Qorvo Com Products D Da006957 Https Www Qorvo Com Products D Da006957.
Layout Driver Micro Boostrap Tef 1000w Driver Power Amplifier Namec Tef Electrical Circuit Diagram Circuit Diagram Hifi Amplifier Layout With Sidebar Navigation Multiple Sidebar Sizes Sidebar Skins Light And
Source: cocinapiruana.blogspot.com
Saya sih berencana untuk ngeposting itu merubah power standart jadi tef. SHARP 14B25MK2 IC IX927WJ 2. This power amplifier driver is a very powerful power driver called namec tef namec itself stands for new american driver power amplifier is very suitable to use sanken final 2sc2922 2sa1216 transistors power output can produce up to 1000w. Layout PCB Driver NKRI BOOSTRAP Amplifire nah mungkin sudah tidak asing ya dengan driver NKRI ini adalah salah satu driver yang banyak sekali fans atau juga Para pecinta nyaterbukti dengan adanya beberapa group khusus yang mengulas driver driver ini dan banyak sekali anggota group nya. Jual Pcb Driver Power Amplifier Micro V2 Tef Di Lapak A B Pcb Membuat Amplifire Lapangan Micro Pakdhe Bawor Rangkaian Review Driver Micro Bostrap Mas Ikhin Webblog S Skema Layout Pcb Driver Micro Boostrap Bawor Wor Satria Elektro Bawor Wor Home Facebook Https Www Qorvo Com Products D Da006957 Https Www Qorvo Com Products D Da006957.
Layout Pcb Boostrap Circuit Boards
Source: circuitsboards.blogspot.com
Dowload file pdf DISINI Popular Posts. This power amplifier driver is a very powerful power driver called namec tef namec itself stands for new american driver power amplifier is very suitable to use sanken final 2sc2922 2sa1216 transistors power output can produce up to 1000w. MICRO BOOSTRAP POWER AMPLIFIER. Bostrap M2 awalnya adalah driver Micro Mini yang di kembangkan oleh Mas Pur salah satu master elektronik yang saya kenal di group. Jual Pcb Driver Power Amplifier Micro V2 Tef Di Lapak A B Pcb Membuat Amplifire Lapangan Micro Pakdhe Bawor Rangkaian Review Driver Micro Bostrap Mas Ikhin Webblog S Skema Layout Pcb Driver Micro Boostrap Bawor Wor Satria Elektro Bawor Wor Home Facebook Https Www Qorvo Com Products D Da006957 Https Www Qorvo Com Products D Da006957.
Layout Pcb Power Micro Boostrap Circuit Boards
Source: circuitsboards.blogspot.com
POLYTRON 29N6NRP ADD 2. Yamaha Atv Wiring Diagram For Starter Yamaha ATV. DOWNLOAD SKEMA TV POLYTRON GRATIS 1. LAYOUT SOCL TEF Layout SOCL TEF Download file rar KLIK DISINI file pdf KLIK DISINI. Skema Driver Micro Tef - Layout Pcb Driver Micro Bostrap Pcb Circuits.
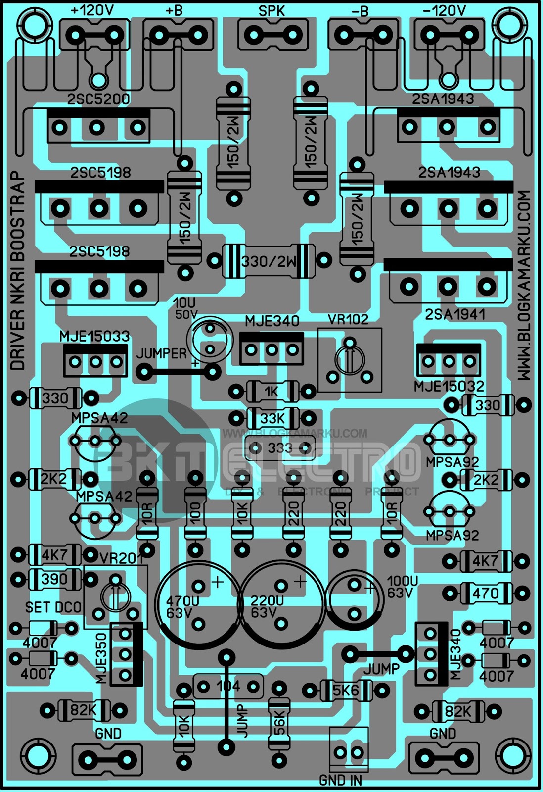
Membuat Driver Micro Tef Pcb Amplifire Blogkamarku
Source: blogkamarku.blogspot.com
This power amplifier driver is a very powerful power driver called namec tef namec itself stands for new american driver power amplifier is very suitable to use sanken final 2sc2922 2sa1216 transistors power output can produce up to 1000w. SKEMA TV SHARP CRT. Skema Driver Micro Tef - Layout Pcb Driver Micro Bostrap Pcb Circuits. Skema Layout Pcb Driver Micro Boostrap Bawor Wor Satria Elektro Layout Driver Bostrap M2 Mas Ikhin Webblog S. Cuma lebih baik yang satu tingkat diatasnya.
Layout Driver Micro Boostrap Tef 1000w Driver Power Amplifier Namec Tef Electrical Circuit Diagram Circuit Diagram Hifi Amplifier Layout With Sidebar Navigation Multiple Sidebar Sizes Sidebar Skins Light And
Source: cocinapiruana.blogspot.com
Dowload file pdf DISINI Popular Posts. MICRO BOOSTRAP POWER AMPLIFIER. Skema Layout Pcb Driver Micro Boostrap Bawor Wor Satria Elektro Pcb Layout Example Basic Knowledge Rohm Tech Web Technical Pcb Layout Super Ocl 500 Watt Power Amplifier Circuit Diagram. Ini kan udh TEF 1 tingkat mas asli nya cuma make TR driver spasang doang kalo mau tambah TEF 1 tingkat lagi ya tinggal ngikutin skema TR driver paling atas. Maaf mas numpang tanya saya pakai socl 506 mengguanakan sanken 3858 dan pasangan nya sebanyak 4set dengan trafo 10 amper 48v 42v 32v 25v dan elco 80v 4biji bagus nya saya pasang di voltase trafo yang.
Layout Driver Power Micro V2 By R2r Pcb Design Youtube
Source: youtube.com
Halimbawa Ng Paksa At Pamagat. Power amplifieramplifierdriver amplifier sederhanadriver amplifier yang bagusdriver power amplifier micropower amplifier termurahpower amplifier terbai. Skema Layout Pcb Driver Micro Boostrap Bawor Wor Satria Elektro Layout Driver Bostrap M2 Mas Ikhin Webblog S. This power amplifier driver is a very powerful power driver called namec tef namec itself stands for new american driver power amplifier is very suitable to use sanken final 2sc2922 2sa1216 transistors power output can produce up to 1000w. Hindi niya alam kung paano makipaglaro sa kamay ng mga orasan kung kayat.
Layout Pcb Driver Micro Bostrap Pcb Circuits
Source: pcbways.blogspot.com
Ini kan udh TEF 1 tingkat mas asli nya cuma make TR driver spasang doang kalo mau tambah TEF 1 tingkat lagi ya tinggal ngikutin skema TR driver paling atas. Cuma lebih baik yang satu tingkat diatasnya. Driver audio amplifier karya Indonesia yang sudah banyak di kenal diantaranya. Skema Driver Micro Tef - Layout Pcb Driver Micro Bostrap Pcb Circuits. SKEMA TV SHARP CRT.
Layout Driver Micro Boostrap Tef 1000w Driver Power Amplifier Namec Tef Electrical Circuit Diagram Circuit Diagram Hifi Amplifier Layout With Sidebar Navigation Multiple Sidebar Sizes Sidebar Skins Light And
Source: cocinapiruana.blogspot.com
Simplekatro driver amplifier nyaman didekat lantang di kejauhan. Skema Driver Socl 506 Tef. Baru masuk tr final. LAYOUT SOCL TEF Layout SOCL TEF Download file rar KLIK DISINI file pdf KLIK DISINI. Gvdr 10 June 2020 at.
Skema Layout Pcb Power Yiroshi Pcb Circuits
Source: pcbways.blogspot.com
LAYOUT SOCL TEF Layout SOCL TEF Download file rar KLIK DISINI file pdf KLIK DISINI. Jadi semakin ke akhir transistor semakin kuat. Skema Driver Micro Tef - Layout Pcb Driver Micro Bostrap Pcb Circuits. Jual Pcb Driver Power Amplifier Micro V2 Tef Di Lapak A B Pcb Skema Driver Micro Bawor Wor 2018 Satria Elektro Belajar Buat Dan. Jual Pcb Driver Power Amplifier Micro V2 Tef Di Lapak A B Pcb Membuat Amplifire Lapangan Micro Pakdhe Bawor Rangkaian Review Driver Micro Bostrap Mas Ikhin Webblog S Skema Layout Pcb Driver Micro Boostrap Bawor Wor Satria Elektro Bawor Wor Home Facebook Https Www Qorvo Com Products D Da006957 Https Www Qorvo Com Products D Da006957.
This site is an open community for users to do submittion their favorite wallpapers on the internet, all images or pictures in this website are for personal wallpaper use only, it is stricly prohibited to use this wallpaper for commercial purposes, if you are the author and find this image is shared without your permission, please kindly raise a DMCA report to Us.
If you find this site beneficial, please support us by sharing this posts to your own social media accounts like Facebook, Instagram and so on or you can also bookmark this blog page with the title skema driver micro boostrap tef by using Ctrl + D for devices a laptop with a Windows operating system or Command + D for laptops with an Apple operating system. If you use a smartphone, you can also use the drawer menu of the browser you are using. Whether it’s a Windows, Mac, iOS or Android operating system, you will still be able to bookmark this website.
