Skema Kipas Dc 12v.
Rangkaian Dimmer Sederhana Multiguna Untuk Kipas Lampu Youtube
Rangkaian Dimmer Sederhana Multiguna Untuk Kipas Lampu Youtube From youtube.com
Soal ukg biologi 2015 Soal ulangan harian kelas 5 tema 7 subtema 3 Soal usbn kimia Soal usbn ekonomi 2016
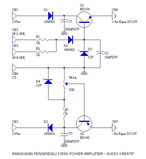
Ide Skema Rangkaian Kipas Angin Untuk Power Amplifier Kipas Angin
Source: mesinpotongbesii.blogspot.com
Cara Memasang Kipas Fan Pada Trafo Atau Power Amplifier Youtube
Source: youtube.com
Cara Memasang Kipas Angin Amplifier Solderku Tempatnya Belajar Elektronika
Source: solderku.xyz
Cara Pasang Kipas Dc 12v Youtube
Source: youtube.com
Inspirasi 55 Skema Rangkaian Kipas Angin 3 Kecepatan
Source: mesinlasargonn.blogspot.com
Ide Skema Rangkaian Kipas Angin Untuk Power Amplifier Kipas Angin
Source: mesinpotongbesii.blogspot.com
Cara Pasang Kipas Dc 12v Di Power Amplifier 4000 Watt Youtube
Source: youtube.com
Power Supply Tunggal 12v Pakai Transistor Tip31 Bahar Electronic
Source: baharelectronic.com
12v Fan Directly On 220v Ac Circuit Diagram Circuit Diagram Electronic Circuit Projects Electronic Schematics
Source: pinterest.com
Kipas Dc Brushless 5x5 Cm Konektor Molek 3 Pin Shopee Indonesia
Source: shopee.co.id
Wiring Diagram Kipas Angin 3 Kecepatan
Source: wiringdiagramall.blogspot.com
Rangkaian Dimmer Sederhana Multiguna Untuk Kipas Lampu Youtube
Source: youtube.com
Photo Gallery Digilab Corfu
Source: digilabcfu.weebly.com
Automatic Cooler Fan For Amplifiers
Source: circuitstoday.com
Skema Upgrade Speed Brushless Dc Fan Scheematic Diagram Youtube
Source: youtube.com
Skema Pasang Kipas 12v Di Power Amplifier How To Plug The 12 Volt Dc Fan In Youtube
Source: youtube.com
Cara Pasang Kipas Dc 12v Di Tengangan 18 Volt Dengan Cara Ini Sangat Simpel Youtube
Source: youtube.com
Jual Kipas Angin Dc 12v Murah Harga Terbaru 2021
Source: tokopedia.com
This site is an open community for users to do sharing their favorite wallpapers on the internet, all images or pictures in this website are for personal wallpaper use only, it is stricly prohibited to use this wallpaper for commercial purposes, if you are the author and find this image is shared without your permission, please kindly raise a DMCA report to Us.
If you find this site helpful, please support us by sharing this posts to your favorite social media accounts like Facebook, Instagram and so on or you can also bookmark this blog page with the title skema kipas dc 12v by using Ctrl + D for devices a laptop with a Windows operating system or Command + D for laptops with an Apple operating system. If you use a smartphone, you can also use the drawer menu of the browser you are using. Whether it’s a Windows, Mac, iOS or Android operating system, you will still be able to bookmark this website.
