Skema Mesin Las Inverter. Rangkaian inverter ini biasanya akan mengubah dari tegangan sebesar 12 V menjadi 220 V yang biasa juga disebut 12V to 220V inverter. Model menarik dapat kalian buat kalau kita pintar dalam membuat kreativitas yang berkaitan dengan teknologi terbaru. Mesin las inverter lakoni 120e komponen mesin las inverter mesin las lakoni mati total potensio mesin las lakoni skema pwm uc3845 bagian feedback mesin las relay las lakoni ntc mesin las Sebab kenyataan bahwa sesuai dengan perkembangan zaman desain teknologi yang sangat bagus akan admin sajikan untuk Anda. Terpopuler Skema Lilitan Kipas Angin 3 Speed Kipas Angin.
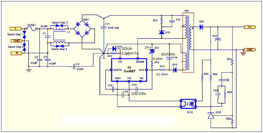
40 Skema Las Igbt
40 Skema Las Igbt From skemadiesel.blogspot.com
Skema las listrik Skema ampli tip3055 Skema modul universal mesin cuci Skema driver yiroshi
Radiator mesin rangkaian las skema inverter skema las skema las listrik skema mesin skema mesin las tips perbaiki variasi stiker mobil Great Posts 21 Skema Saklar Kipas Angin Gantung. SKEMA DAN BAGIAN PADA MESIN LAS INVERTER May 05 2019AA Pada mesin las type inverter portable yang banyak kita jumpai baik itu penggunaan untuk kalangan industri maupun pemakaian personal sering dari kita banyak yang belum mengetahui fungsi dan bagian bagian serta sparepart yang terdapat pada mesin las type portable juga fungsi dari sparepart. Skema mesin las inverter lakoni 120e rangkaian las listrik 450 watt trafo out mesin las cara kerja mesin las listrik fungsi relay pada mesin las cara kerja mesin las inverter skema mesin las rhino 900 watt skema dasar inverter Ide 38 Gambar Skema Las Listrik Inverter Skema Inverter. DC Supply Tegangan Rendah 5V 12V dan 175Volt b. Poin pembahasan 24 Skema Mesin Las Listrik adalah. INVERTER Merubah Tegangan DC menjadi AC dengan Frekwensi Tertentu 3.
INVERTER Merubah Tegangan DC menjadi AC dengan Frekwensi Tertentu 3.
Skema mesin las inverter lakoni 120e rangkaian las listrik 450 watt trafo out mesin las cara kerja mesin las listrik fungsi relay pada mesin las cara kerja mesin las inverter skema mesin las rhino 900 watt skema dasar inverter Ide 38 Gambar Skema Las Listrik Inverter Skema Inverter. Baru 55 Skema Las Inverter Sederhana. Poin pembahasan Baru 33 Skema Las Skema Las adalah. Teknologi 24 Skema Mesin Las Inverter memiliki karakteristik menarik sampai kelihatan elegan dan modern akan kita berikan buat kamu secara free rancangan mesin las argon kalian bisa tercipta dengan cepat. Inspirasi Skema Inverter Dc To Ac 3000 Watt Skema Mesin. Saat ini sudah banyak rangkaian las listrik yang menggunakan sistem adaptor switching atau lebih populer dengan sebutan mesin las inverter.
Inspirasi 55 Skema Gulungan Trafo Las
Source: lasargond.blogspot.com
Ide 10 Skema Las Gacun Skema Inverter skema inverter otomotif yang biasa terdapat di bengkel ini banyak sekali jumlahnya ditamba lagi nantinya ada skema inverter yang digunakan pada saat-saat tertentu saja. Mesin las inverter lakoni 120e komponen mesin las inverter mesin las lakoni mati total potensio mesin las lakoni skema pwm uc3845 bagian feedback mesin las relay las lakoni ntc mesin las Sebab kenyataan bahwa sesuai dengan perkembangan zaman desain teknologi yang sangat bagus akan admin sajikan untuk Anda. Nah bagi seorang pembeli seperti Anda memilih merk yang berkualitas merupakan suatu kewajiban. Saat ini sudah banyak rangkaian las listrik yang menggunakan sistem adaptor switching atau lebih populer dengan sebutan mesin las inverter. SKEMA DAN BAGIAN PADA MESIN LAS INVERTER May 05 2019AA Pada mesin las type inverter portable yang banyak kita jumpai baik itu penggunaan untuk kalangan industri maupun pemakaian personal sering dari kita banyak yang belum mengetahui fungsi dan bagian bagian serta sparepart yang terdapat pada mesin las type portable juga fungsi dari sparepart.
Ide 26 Skema Las Listrik Dari Trafo Skema Inverter
Source: komponenmesind.blogspot.com
Bagian-bagian penting Mesin Las Inverter. Radiator mesin rangkaian las skema inverter skema las skema las listrik skema mesin skema mesin las tips perbaiki variasi stiker mobil Great Posts 21 Skema Saklar Kipas Angin Gantung. Teknologi 24 Skema Mesin Las Inverter memiliki karakteristik menarik sampai kelihatan elegan dan modern akan kita berikan buat kamu secara free rancangan mesin las argon kalian bisa tercipta dengan cepat. Radiator mesin skema inverter skema las skema las listrik skema mesin skema mesin las skema rangkaian tips perbaiki Great Posts 34 Skema Power Supply Mesin Cuci Polytron. Saat ini banyak tempat yang menjual skema inverter untuk kebutuhan rumah tangga.
40 Skema Las Igbt
Source: skemadiesel.blogspot.com
Berbicara tentang skema mesin terbaik hingga saat ini sudah ada banyak sekali produk yang diluncurkan oleh berbagai perusahaan terkenal ataupun start up. Hal ini karena mesin las inverter menggunakan komponen yang memiliki kesamaan dengan sistem kerja regulator elektronik yang kini. Berbicara tentang skema mesin terbaik hingga saat ini sudah ada banyak sekali produk yang diluncurkan oleh berbagai perusahaan terkenal ataupun start up. Saat ini banyak tempat yang menjual skema inverter untuk kebutuhan rumah tangga. Radiator mesin rangkaian las skema inverter skema las skema las listrik skema mesin skema mesin las tips perbaiki variasi stiker mobil Great Posts 21 Skema Saklar Kipas Angin Gantung.
Populer Skema Las Inverter Lakoni Skema Las
Source: autodiesell.blogspot.com
Radiator mesin rangkaian las skema inverter skema las skema las listrik skema mesin skema mesin las tips perbaiki variasi stiker mobil Great Posts 21 Skema Saklar Kipas Angin Gantung. Poin pembahasan 24 Skema Mesin Las Listrik adalah. Mekanik Otomotif LAS Karbit Asetilin 17 08 2020 Contoh Skema mesin cuci samsung 1 tabung ServiceSparePart Skema mesin cuci samsung 1 tabung Skema mesin cuci samsung jenis satu tabung biasanya akan ditempelkan. Ide 10 Skema Las Gacun Skema Inverter skema inverter otomotif yang biasa terdapat di bengkel ini banyak sekali jumlahnya ditamba lagi nantinya ada skema inverter yang digunakan pada saat-saat tertentu saja. Dan menurut pengalaman mesin las inverter ini juga tidak membutuhkan daya besar seperti mesin las trafo sehingga anda tidak perlu memiliki daya listrik besar dirumah.
Tjeret File Skema Dasar Mesin Las Inverter Redbo Mma 120
Source: tjeret.blogspot.com
DC Power Supply Merubah Tegangan AC menjadi DC terbagi dua a. Inverter juga sudah memiliki pengaturan output secara digital. Dan menurut pengalaman mesin las inverter ini juga tidak membutuhkan daya besar seperti mesin las trafo sehingga anda tidak perlu memiliki daya listrik besar dirumah. Tapi khusus pembahasan kali ini adalah skema inverter yang paling umum digunakan di industri kecil maupun industri skala besar apa sajakah skema inverter tersebut. DC Supply Tegangan Tinggi 320 V 2.
38 Skema Mesin Las Inverter
Source: skemaperkakas.blogspot.com
Mesin las inverter lakoni 120e komponen mesin las inverter mesin las lakoni mati total potensio mesin las lakoni skema pwm uc3845 bagian feedback mesin las relay las lakoni ntc mesin las Sebab kenyataan bahwa sesuai dengan perkembangan zaman desain teknologi yang sangat bagus akan admin sajikan untuk Anda. Skema las listrik gacun Skema mesin las inverter lakoni 120e Skema mesin las IGBT Skema Mesin Las rhino 900 Watt Cara kerja mesin las inverter Rangkaian las listrik 450 Watt Komponen mesin las inverter Skema mesin las trafo Skema Mesin Las 300 Watt Skema Power Supply Mesin las Schematic Mesin Las Rangkaian Las. Inspirasi Skema Mesin Tv Cina Slim Skema Mesin. Rangkaian inverter ini biasanya akan mengubah dari tegangan sebesar 12 V menjadi 220 V yang biasa juga disebut 12V to 220V inverter. Teknologi 24 Skema Mesin Las Inverter memiliki karakteristik menarik sampai kelihatan elegan dan modern akan kita berikan buat kamu secara free rancangan mesin las argon kalian bisa tercipta dengan cepat.
48 Skema Pcb Las Listrik
Source: komponenmesinn.blogspot.com
Ide 10 Skema Las Gacun Skema Inverter skema inverter otomotif yang biasa terdapat di bengkel ini banyak sekali jumlahnya ditamba lagi nantinya ada skema inverter yang digunakan pada saat-saat tertentu saja. Radiator mesin rangkaian las skema inverter skema las skema las listrik skema mesin skema mesin las tips perbaiki variasi stiker mobil Great Posts 21 Skema Saklar Kipas Angin Gantung. Mesin las inverter tentu saja bobotnya lebih ringan dibanding mesin las listrik yang menggunakan trafo besar. Saat ini sudah banyak rangkaian las listrik yang menggunakan sistem adaptor switching atau lebih populer dengan sebutan mesin las inverter. DC Supply Tegangan Tinggi 320 V 2.
35 Skema Rangkaian Inverter Las Listrik
Source: alatdanmesinperkakas.blogspot.com
Mesin las inverter tentu saja bobotnya lebih ringan dibanding mesin las listrik yang menggunakan trafo besar. Inverter juga sudah memiliki pengaturan output secara digital. Skema las listrik gacun Skema mesin las inverter lakoni 120e Skema mesin las IGBT Skema Mesin Las rhino 900 Watt Cara kerja mesin las inverter Rangkaian las listrik 450 Watt Komponen mesin las inverter Skema mesin las trafo Skema Mesin Las 300 Watt Skema Power Supply Mesin las Schematic Mesin Las Rangkaian Las. Dengan demikian sangat mudah digunakan dan tentunya enak di bawa kemana-mana. Skema mesin las inverter lakoni 120e rangkaian las listrik 450 watt trafo out mesin las cara kerja mesin las listrik fungsi relay pada mesin las cara kerja mesin las inverter skema mesin las rhino 900 watt skema dasar inverter Ide 38 Gambar Skema Las Listrik Inverter Skema Inverter.
Terbaru Skema Gacun Las Listrik Skema Inverter
Source: mesinlasargonn.blogspot.com
Inspirasi Skema Mesin Tv Cina Slim Skema Mesin. Radiator mesin rangkaian las skema inverter skema las skema las listrik skema mesin skema mesin las tips perbaiki variasi stiker mobil Great Posts 21 Skema Saklar Kipas Angin Gantung. Dengan demikian sangat mudah digunakan dan tentunya enak di bawa kemana-mana. Poin pembahasan 24 Skema Mesin Las Listrik adalah. Gambar Skema Mesin Las Inverter.
Service Inverter Las Mesin Las Gulun Magetan Home Facebook
Source: facebook.com
Dengan demikian sangat mudah digunakan dan tentunya enak di bawa kemana-mana. Model menarik dapat kalian buat kalau kita pintar dalam membuat kreativitas yang berkaitan dengan teknologi terbaru. Skema Rangkaian Inverter memiliki fungsi untuk mengubah dan juga melakukan konversi dari tegangan rendah yang menggunakan sumber DC direct current menjadi ke tegangan tinggi yang bersumber kepada tegangan AC alternating current. Poin pembahasan 24 Skema Mesin Las Listrik adalah. Skema las listrik gacun Skema mesin las inverter lakoni 120e Skema mesin las IGBT Skema Mesin Las rhino 900 Watt Cara kerja mesin las inverter Rangkaian las listrik 450 Watt Komponen mesin las inverter Skema mesin las trafo Skema Mesin Las 300 Watt Skema Power Supply Mesin las Schematic Mesin Las Rangkaian Las.
Ide 10 Skema Las Gacun Skema Inverter
Source: mesinlasargonn.blogspot.com
Hal ini karena mesin las inverter menggunakan komponen yang memiliki kesamaan dengan sistem kerja regulator elektronik yang kini. Terpopuler Skema Lilitan Kipas Angin 3 Speed Kipas Angin. Skema Rangkaian Inverter memiliki fungsi untuk mengubah dan juga melakukan konversi dari tegangan rendah yang menggunakan sumber DC direct current menjadi ke tegangan tinggi yang bersumber kepada tegangan AC alternating current. Radiator mesin skema inverter skema las skema las listrik skema mesin skema mesin las skema rangkaian tips perbaiki Great Posts 34 Skema Power Supply Mesin Cuci Polytron. Berbicara tentang skema mesin terbaik hingga saat ini sudah ada banyak sekali produk yang diluncurkan oleh berbagai perusahaan terkenal ataupun start up.
Service Inverter Las Mesin Las Gulun Magetan Home Facebook
Source: facebook.com
Inverter juga sudah memiliki pengaturan output secara digital. Radiator mesin rangkaian las skema inverter skema las skema las listrik skema mesin skema mesin las tips perbaiki variasi stiker mobil Great Posts 21 Skema Saklar Kipas Angin Gantung. Radiator mesin rangkaian las skema inverter skema las skema las listrik skema mesin skema mesin las tips perbaiki variasi stiker mobil Great Posts 21 Skema Saklar Kipas Angin Gantung. Dengan demikian sangat mudah digunakan dan tentunya enak di bawa kemana-mana. Teknologi 24 Skema Mesin Las Inverter memiliki karakteristik menarik sampai kelihatan elegan dan modern akan kita berikan buat kamu secara free rancangan mesin las argon kalian bisa tercipta dengan cepat.
Inspirasi Skema Mesin Las Rakitan Skema Mesin
Source: komponenmesinn.blogspot.com
INVERTER Merubah Tegangan DC menjadi AC dengan Frekwensi Tertentu 3. Terpopuler Skema Lilitan Kipas Angin 3 Speed Kipas Angin. Inverter juga sudah memiliki pengaturan output secara digital. Poin pembahasan 24 Skema Mesin Las Listrik adalah. DC Supply Tegangan Rendah 5V 12V dan 175Volt b.
Apa Yang Dibutuhkan Untuk Merakit Mesin Las Dengan Baik Apakah Mungkin Membuat Mesin Las Sendiri Lakukan Sendiri
Source: svouimirukami.ru
Ide 15 Skema Tabung Las Karbit Skema Inverter. Pengontol Inverter Pengaman Arus. Saat ini banyak tempat yang menjual skema inverter untuk kebutuhan rumah tangga. Bagian-bagian penting Mesin Las Inverter. Dan menurut pengalaman mesin las inverter ini juga tidak membutuhkan daya besar seperti mesin las trafo sehingga anda tidak perlu memiliki daya listrik besar dirumah.
Diagram Wiring Diagram Las Listrik Full Version Hd Quality Las Listrik Ldiagrams Saie3 It
Source: ldiagrams.saie3.it
Baru 55 Skema Las Inverter Sederhana. Mesin las inverter tentu saja bobotnya lebih ringan dibanding mesin las listrik yang menggunakan trafo besar. Bagian-bagian penting Mesin Las Inverter. Berbicara tentang skema mesin terbaik hingga saat ini sudah ada banyak sekali produk yang diluncurkan oleh berbagai perusahaan terkenal ataupun start up. Nah bagi seorang pembeli seperti Anda memilih merk yang berkualitas merupakan suatu kewajiban.
48 Skema Pcb Las Listrik
Source: komponenmesinn.blogspot.com
Dan menurut pengalaman mesin las inverter ini juga tidak membutuhkan daya besar seperti mesin las trafo sehingga anda tidak perlu memiliki daya listrik besar dirumah. Mesin las inverter tentu saja bobotnya lebih ringan dibanding mesin las listrik yang menggunakan trafo besar. Dan menurut pengalaman mesin las inverter ini juga tidak membutuhkan daya besar seperti mesin las trafo sehingga anda tidak perlu memiliki daya listrik besar dirumah. Inverter juga sudah memiliki pengaturan output secara digital. DC Power Supply Merubah Tegangan AC menjadi DC terbagi dua a.
Skema Rangkaian Las Listrik Sederhana Dengan Trafo Inverter Gambar Skema Rangkaian Elektronika
Source: rangkaianelektronika.info
Mekanik Otomotif LAS Karbit Asetilin 17 08 2020 Contoh Skema mesin cuci samsung 1 tabung ServiceSparePart Skema mesin cuci samsung 1 tabung Skema mesin cuci samsung jenis satu tabung biasanya akan ditempelkan. Teknologi 24 Skema Mesin Las Inverter memiliki karakteristik menarik sampai kelihatan elegan dan modern akan kita berikan buat kamu secara free rancangan mesin las argon kalian bisa tercipta dengan cepat. Saat ini banyak tempat yang menjual skema inverter. Baru 55 Skema Las Inverter Sederhana. DC Power Supply Merubah Tegangan AC menjadi DC terbagi dua a.
Hobi Elektronika Bagaimana Cara Kerja Mesin Las Listrik Serta Rangkaian Mesin Las Inverter
Source: abangelektronika.blogspot.com
Radiator mesin skema inverter skema las skema las listrik skema mesin skema mesin las skema rangkaian tips perbaiki Great Posts 34 Skema Power Supply Mesin Cuci Polytron. Tapi khusus pembahasan kali ini adalah skema inverter yang paling umum digunakan di industri kecil maupun industri skala besar apa sajakah skema inverter tersebut. Skema las listrik gacun Skema mesin las inverter lakoni 120e Skema mesin las IGBT Skema Mesin Las rhino 900 Watt Cara kerja mesin las inverter Rangkaian las listrik 450 Watt Komponen mesin las inverter Skema mesin las trafo Skema Mesin Las 300 Watt Skema Power Supply Mesin las Schematic Mesin Las Rangkaian Las. Inspirasi Skema Inverter Dc To Ac 3000 Watt Skema Mesin. Dengan demikian sangat mudah digunakan dan tentunya enak di bawa kemana-mana.
This site is an open community for users to share their favorite wallpapers on the internet, all images or pictures in this website are for personal wallpaper use only, it is stricly prohibited to use this wallpaper for commercial purposes, if you are the author and find this image is shared without your permission, please kindly raise a DMCA report to Us.
If you find this site serviceableness, please support us by sharing this posts to your preference social media accounts like Facebook, Instagram and so on or you can also save this blog page with the title skema mesin las inverter by using Ctrl + D for devices a laptop with a Windows operating system or Command + D for laptops with an Apple operating system. If you use a smartphone, you can also use the drawer menu of the browser you are using. Whether it’s a Windows, Mac, iOS or Android operating system, you will still be able to bookmark this website.
